4月15日上午,中國中車以視頻會議形式召開2020年科技質量工作會議。
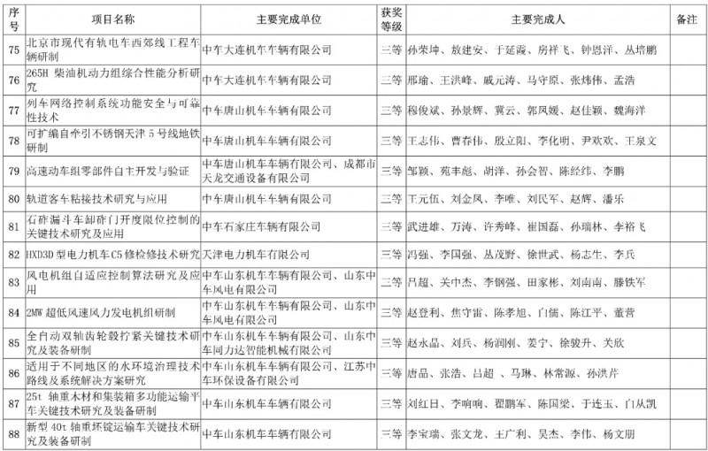
會上,中國中車股份有限公司,授予152項科技成果”2019年度中國中車科學技術獎“。其中特等獎6項、一等獎21項、二等獎40項、三等獎85項。
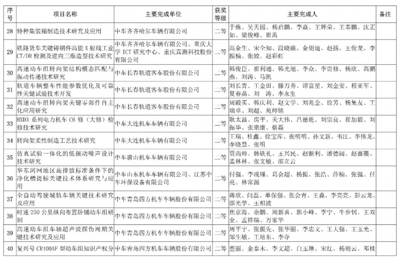
中國中車集團有限公司,授予3項科技成果“2019年度中國中車集團有限公司科學技術獎”,其中一等獎1項、二等獎1項、三等獎1項。
希望中車各子公司和廣大科技人員緊扣“改革、創新、協同”三大主題,不忘初心,牢記使命,堅持新發展理念,深入實施創新驅動發展戰略,著力實現原始創新重大突破,攻克關鍵核心技術,推動科技成果轉化應用,加強科技創新開放合作,全力以赴推進高質量發展,為實現“雙打造一培育”目標作出新的更大貢獻。
2019 年度
中國中車股份有限公司
科學技術獎
獲獎項目
特等獎 6項
自裝卸式馱背運輸車關鍵技術研究及裝備研制
主要完成單位:中車齊齊哈爾車輛有限公司
全自動駕駛城軌車輛關鍵技術研究及應用
主要完成單位:中車長春軌道客車股份有限公司
轉向架數字化制造技術研究與應用
主要完成單位:中車株洲電力機車有限公司
和諧號 CRH2 型系列動車組網絡控制系統關鍵技術研究及應用
主要完成單位:中車株洲電力機車研究所有限公司
軌道車輛車頭(2014-3)
主要完成單位:中車青島四方機車車輛股份有限公司、中國國家鐵路集團有限公司
一種用于動車組的快速粘著控制方法
主要完成單位:株洲中車時代電氣股份有限公司
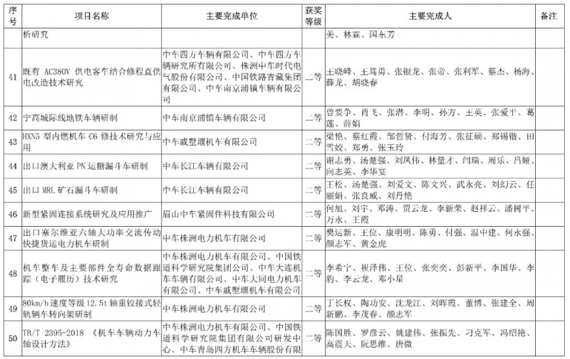
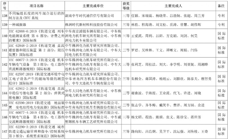
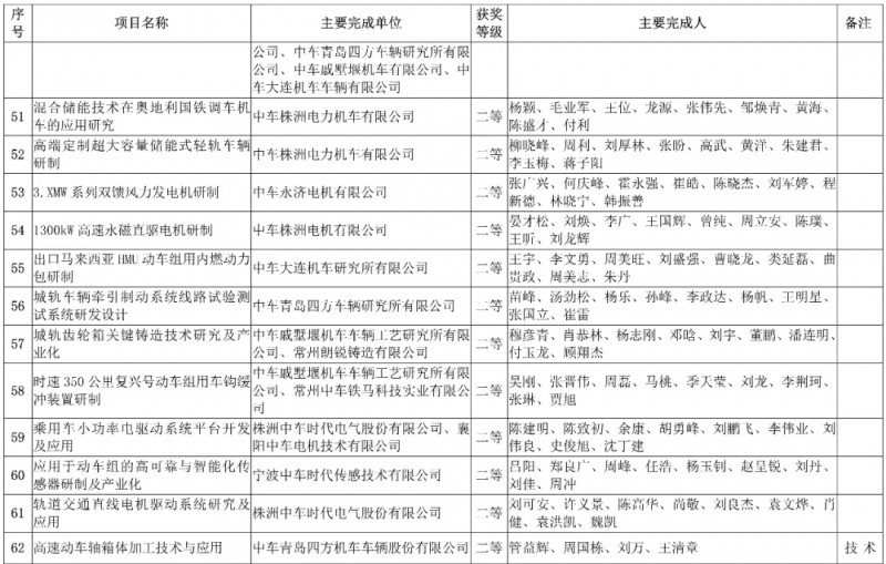
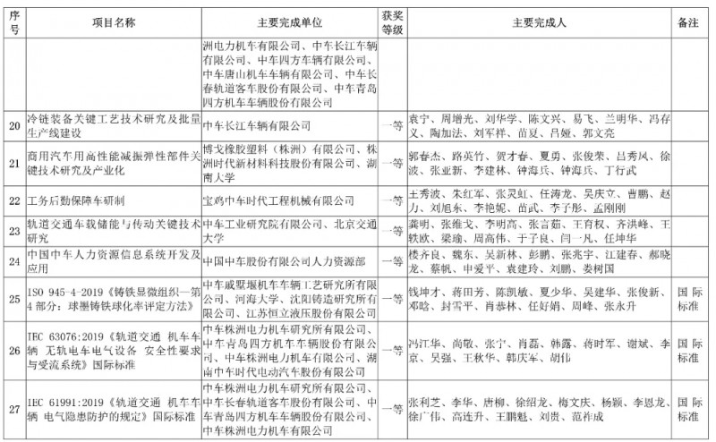
2019 年度
中國中車股份有限公司
科學技術獎獲獎項目
具體獲獎名單
2019 年度
中國中車集團有限公司
科學技術獎獲獎項目
具體獲獎名單



















