各市、州、縣人民政府,省政府各部門:
現將《湖北省綜合交通運輸發展“十四五”規劃》印發給你們,請結合工作實際,認真貫徹執行。
2021年10月15日
湖北省綜合交通運輸發展“十四五”規劃
目錄
一、發展基礎
(一)發展成就
(二)主要問題
二、形勢要求
三、總體思路
(一)指導思想
(二)基本原則
(三)發展思路
(四)發展目標
四、規劃布局
五、重點任務
(一)立足大交通,當好區域發展先行官
(二)暢通大通道,構建對外開放新格局
(三)完善大網絡,強化綜合交通硬聯通
(四)構建大樞紐,打造九省通衢新優勢
(五)發展大運輸,暢通高效流通雙循環
(六)促進大融合,催生交通行業新業態
(七)建設大平臺,培育交通發展新動能
(八)強化大安全,筑牢交通運輸生命線
(九)共抓大保護,譜寫綠色交通新篇章
(十)推進大改革,加快交通治理現代化
六、保障措施
(一)強化組織協調
(二)強化資金保障
(三)強化政策引導
(四)強化規劃執行
交通運輸是國民經濟中基礎性、先導性、戰略性產業,是重要的服務性行業。構建現代綜合立體交通運輸體系,是湖北立足新發展階段,貫徹新發展理念,融入新發展格局,推動國家和省重大戰略落實的客觀要求。根據《湖北省國民經濟和社會發展第十四個五年規劃和二O三五年遠景目標綱要》等文件,制定本規劃。
一、發展基礎
(一)發展成就。
“十三五”時期,在省委、省政府的堅強領導和國家有關部委的大力支持下,全省交通運輸發展取得了顯著成效,為全面建成小康社會提供了有力支撐。綜合交通固定資產投資達到6964億元,是“十二五”的1.3倍,在全省擴內需、穩增長中發揮了主力軍作用。綜合交通網總里程達到31.1萬公里(不含民航航線、城市道路),密度達到167.3公里/百平方公里。其中,鐵路營業里程5259公里(高速鐵路1639公里),公路通車總里程29.0萬公里(高速公路7230公里),內河航道通航里程8667公里(高等級航道2090公里),油氣管道里程7400公里。2020年,港口吞吐能力4.3億噸,集裝箱吞吐能力502萬標箱。民航旅客吞吐量達到1776萬人次,貨郵吞吐量達到19.68萬噸。“十三五”規劃的目標任務總體實現,發展水平躍上新臺階,“祖國立交橋”地位凸顯。
主要成就體現在六個方面:
1.基礎設施建設再上新臺階。水運建設補短有力,長江武漢至安慶6米水深航道基本建成,漢江武漢至碾盤山段千噸級航道實現貫通;武漢陽邏、黃石棋盤洲、宜昌白洋等一批專業化港區建成運營。鐵路建設全面提速,武九高鐵、漢十高鐵等建成通車,以武漢為中心的高鐵城際網加快形成,已建在建高鐵覆蓋全省所有市州;浩吉等普速鐵路開通運營。公路建設持續加快,武深、棗潛等高速公路通道建成通車,武漢城市圈環線和武漢市四環線成功“畫圓”,青山、石首等9座世界級長江橋梁相繼建成,全面實現縣縣通高速;國省道提檔升級工程、瓶頸路段暢通工程加速實施,普通國省道二級及以上公路比例達到85.3%。航空布局加快完善,武漢天河機場三期工程建成通航,鄂州花湖機場建設全面推進,襄陽劉集機場改擴建工程、荊州沙市機場新建工程相繼完工,“雙樞紐、多支線”航空運輸網已顯雛形。管道建設積極推進,實現縣縣通天然氣。樞紐建設取得突破,武漢天河機場交通中心、襄陽東津綜合換乘中心、武漢陽邏港區集裝箱鐵水聯運一期等客貨運樞紐建成運營,沿長江主要港口實現疏港鐵路連接,各種交通方式銜接顯著加強。全省公路總里程、內河高等級航道里程均進入全國前三,綜合交通網已形成規模優勢。
2.服務民生保障再上新臺階。緊緊圍繞決戰脫貧攻堅和決勝全面小康,持續加大交通扶貧資金投入,全省52個貧困縣市區共落實交通建養部省補助資金591億元,占全省61.5%,有力推動了貧困地區交通發展。黔張常鐵路、保神高速等建成通車,大別山“紅色旅游路”、秦巴山“生態環庫路”、武陵山“清江畫廊路”和幕阜山“特色香泉路”全面建成,貧困地區群眾告別了“出行難”,走上了“致富路”。“四好農村路”建設成效顯著,創建全國示范縣8個、省級示范縣26個、示范鄉鎮100個,全面實現20戶以上自然村通瀝青水泥路,提前1年實現三年攻堅目標;持續鞏固“村村通客車”成果,加快完善農村三級物流節點體系,基本公共服務均等化水平明顯提升。網約車、共享單車、刷臉進站、無接觸配送等新業態、新模式不斷涌現,讓人們享受到了便利,也為經濟發展注入了新動能。
3.重大戰略交通支撐再上新臺階。長江經濟帶綜合立體交通走廊加快建設,黃金水道功能不斷提升,沿江高鐵建設有序推進,過江通道瓶頸有效緩解;落實共抓大保護、不搞大開發,長江沿線取締各類碼頭1211個,騰退岸線150公里。“一帶一路”陸海空國際通道加快構建,武漢至上海洋山江海聯運實現“天天班”運營,武漢至日本關西江海直達航線正式開通;中歐班列(武漢)相繼打通5大通關口岸,輻射歐亞大陸34個國家、76個城市;新開通武漢直飛盧森堡等全貨運航線。中部地區崛起戰略加快落實,省際互聯互通取得突破,新增省際鐵路出口6個,新開工省際高速公路出口6個,有力支撐區域協同發展。交通強國湖北示范區建設成效初顯,現代內河航運、“四好農村路”等6項試點工作全面推進,試點領域數量位居全國前列。
4.運輸服務水平再上新臺階。三年運輸結構調整目標如期完成,5個多式聯運項目入列國家示范工程,武漢陽邏港區鐵水聯運示范工程通過驗收,黃石等3個示范項目基本實現常態化運營,集裝箱多式聯運量突破49萬標箱;甩掛運輸態勢良好,8個試點項目完成驗收,試點企業貨運車輛降低成本15%以上;襄陽、十堰通過全國城市綠色貨運配送示范驗收,黃石、咸寧入列全國第二批示范城市。客運服務能力明顯增強,民航國際通航點覆蓋五大洲;城際、城市客運服務方式更加多樣,多元化個性化模式不斷推出,武漢完成國家公交都市創建目標,襄陽、宜昌成功入選國家第三批創建城市;城鄉客運一體化有序推進,竹山、遠安成功入選交通運輸部首批城鄉交通運輸一體化示范縣。郵政快遞服務能力明顯增強,全省郵政行業業務總量、業務收入年均增長28.0%和19.1%,年快遞業務量達到17.8億件;郵政快遞服務體系加快完善,全面實現村村通郵、鄉鄉通快遞,快遞服務進村率達到77.5%。
5.交通轉型發展再上新臺階。平安交通取得新成效,公路生命防護“455”工程超額完成目標,有力保障新冠肺炎疫情防控和復工復產,成功應對歷史罕見洪澇災害,成功保障第七屆世界軍人運動會等重大賽事活動的交通運輸安全,全省交通運輸安全生產事故死亡人數同比下降37.6%。綠色交通取得新突破,非法碼頭整治、岸線清理整頓、船舶和港口污染治理三大標志性戰役成效顯著;宜巴高速獲得全球道路環境類成就獎,G209十堰段“暢安舒美”示范公路創建工程獲得中國公路養護工程獎;新能源、清潔能源應用積極推廣,船舶標準化、大型化進程明顯加快。智慧交通開啟新模式,交通云數據中心投入使用,道路運輸四級協同系統上線運行,高速公路“撤站”任務圓滿完成,鐵路、民航、二級及以上客運站實現聯網售票,所有市州進入全國公交一卡通陣營,武漢入列全國首批“智慧交通”示范城市。
6.交通治理能力再上新臺階。綜合交通運輸體制機制進一步完善,成立省綜合交通運輸工作領導小組、省綜合交通安全生產專業委員會,“六個一”活動(安全督查、統計、宣傳、職工文體、人才培訓、精神文明)整體推進;省重大項目建設指揮部統籌協調作用充分發揮,一批標志性交通工程相繼落地;平穩順利完成6個高速公路管理處人員劃轉移交。營商環境持續優化,下放、取消了一批省級職權事項,所有省級審批事項并入省政務服務“一張網”,“春風行動”“亮劍行動”成果豐碩。綜合交通規劃工作成效明顯,印發《湖北長江經濟帶綜合立體綠色交通走廊建設專項規劃》等一系列規劃,一批重大交通項目獲得國家規劃支持。修訂《湖北省水路交通條例》等地方法規規章,出臺《湖北省農村公路工程技術標準》等地方標準,行業治理體系配套完善。大交通文明創建深入推進,涌現出鄧艾民、王光國等一批先進模范人物和先進集體,全國第一部反映“四好農村路”建設成就的電影《村路彎彎》榮獲首屆湖北電影金鶴獎。
(二)主要問題。
“十三五”以來,全省綜合交通發展取得了明顯成效,基本適應經濟社會發展需要,但對標“建成支點、走在前列、譜寫新篇”的更高要求,對標“一主引領、兩翼驅動、全域協同”的迫切需要,對標人民對美好生活的向往,仍存在短板弱項,主要體現在:
一是九省通衢樞紐地位有待加強。中心城市樞紐地位仍需強化,武漢國際性綜合交通樞紐城市地位亟待增強,襄陽、宜昌等國家樞紐城市尚處于構建階段,一體化的綜合客貨運樞紐統籌規劃布局不足。綜合運輸通道功能仍需完善,水運主通道亟待暢通,多個方向高速鐵路尚未打通,高速公路主通道瓶頸問題凸顯。與打造國內大循環重要節點和國內國際雙循環戰略鏈接的要求不相適應。
二是綜合交通資源配置有待優化。區域間、城鄉間發展仍不協調,鄂西、鄂中部分通道仍處于構建階段,對外快速通道尚待打通;城市群交通一體化發展水平不高,中心城市出口及周邊路段擁堵已成常態;農村地區交通發展相對滯后,路網韌性不強。各種交通方式尚存在結構性矛盾,鐵路網覆蓋仍顯不足,公路網技術等級偏低,沿江港口資源亟待整合,郵政快遞網絡、天然氣管網覆蓋范圍有待拓展。與新型城鎮化發展和鄉村振興發展的要求不相適應。
三是綜合運輸服務質效有待提升。客運服務品質有待提高,旅客聯程運輸總體處于起步階段,基本公共交通服務均等化水平仍待提升。運輸結構調整任務艱巨,多式聯運總體水平不高,適應現代物流發展的全鏈條、一體化貨運服務能力不強,“最后一公里”等問題突出。與新時代多樣化、多層次的客貨運輸需求和人民群眾對美好生活的向往不相適應。
四是行業可持續發展能力有待提高。資金、用地等要素制約日趨緊張,環保壓力不斷加大,安全形勢依然嚴峻,智慧賦能仍待加強,跨行融合亟需提速,體制機制障礙仍然存在,交通運輸領域財政事權和支出責任劃分中市縣支出責任有待進一步壓實,跨部門、跨領域、跨區域任務協同實施仍顯不足。與推進行業高質量發展和治理能力現代化的要求不相適應。
二、形勢要求
黨的十八大以來,習近平總書記賦予湖北“建成支點、走在前列、譜寫新篇”的歷史使命。“十四五”時期,國家處于加快構建新發展格局、推進高質量發展的新階段,我省處于戰略機遇疊加期、政策紅利釋放期、發展布局優化期、蓄積勢能迸發期、省域治理提升期,湖北綜合交通發展環境和要求將發生深刻變化。
——服務交通強國戰略,建設現代化綜合立體交通網,要求加快推進大通道大樞紐建設
黨的十九大提出,要建設交通強國。中共中央、國務院先后印發了《交通強國建設綱要》《國家綜合立體交通網規劃綱要》,構建了建設交通強國的頂層設計。我省地處中部之中、長江中游,入列交通強國首批試點省市,京津冀至粵港澳、長三角至成渝兩條主軸在湖北交匯,福州至銀川、二連浩特至湛江兩條國家綜合運輸通道貫穿湖北,這均要求湖北交通搶抓機遇,大力推進對外開放大通道建設,進一步提升綜合交通樞紐地位,全力打造對外開放門戶,為國家南北互動、東西交融提供有力支撐。
——支撐全省區域發展布局,打造全國重要增長極,要求強化交通“硬聯通”
落實黨中央關于區域協調發展的決策部署,省委十一屆八次全會提出,推進“一主引領、兩翼驅動、全域協同”區域發展布局。湖北交通要切實發揮先行引領作用,強化交通“硬聯通”,進一步優化交通空間布局,提升武漢、襄陽、宜昌等中心城市交通樞紐地位,加強與城市群、產業帶相匹配的綜合運輸通道建設,推動武漢城市圈同城化發展,促進“襄十隨神”城市群、“宜荊荊恩”城市群協同發展;服務全省縣域經濟高質量發展,建設一體銜接、高效便捷的交通網,推進交通運輸降本增效,為打造全國重要增長極提供交通支撐。
——推動全省高質量發展,率先在中部地區實現綠色崛起,要求湖北交通加快轉型發展
落實黨中央關于新時代推動中部地區高質量發展的決策部署,省委十一屆九次全會提出,牢記“建成中部地區崛起重要戰略支點”歷史使命,聚焦新時代湖北高質量發展,率先在中部地區實現綠色崛起。“十四五”時期,交通發展面臨的土地、環保、資金等約束將持續收緊,依靠傳統要素驅動的發展方式已經難以持續,轉型發展勢在必行。湖北交通要更加突出綠色發展,注重與國土空間開發和生態環境保護的協調;更加突出創新的核心地位,注重交通運輸創新驅動和智慧發展;更加突出安全和發展的統籌,守住交通安全底線;更加突出跨行深度融合,注重新業態新模式培育,實現更高質量、更可持續、更為安全的發展。
——堅持以人民為中心發展思想,滿足人民群眾對美好生活的需要,要求加快建設人民滿意交通
黨的十九大提出,堅持以人民為中心,不斷實現人民對美好生活的向往。“十四五”時期,我國社會主要矛盾已經轉化為“人民日益增長的美好生活需要和不平衡不充分的發展之間的矛盾”,人民生活水平持續提高,人民群眾對運輸服務的品質要求也不斷提高,多層次、多樣化、個性化的出行需求和小批量、高價值、快速化的貨運需求不斷增加。運輸需求層次的不斷提升,要求湖北交通繼續加快完善交通基礎設施網絡的同時,更加注重提升服務質量和效率,提供多樣化、人性化、高品質的運輸服務,支撐現代流通體系構建。
——推進治理體系和治理能力現代化,要求湖北交通深化體制機制改革,全面提升行業管理效能
黨的十九屆五中全會提出,要堅定不移推進全面深化改革,加強國家治理體系和治理能力現代化建設,破除體制機制障礙,持續增強發展動力和活力。“十四五”時期,交通運輸依然處于矛盾凸顯期、改革攻堅期。湖北交通要加快完善行業管理體制機制,繼續深化重點領域和關鍵環節改革,增強交通發展的內生動力;充分發揮市場在資源配置中的決定性作用,建立健全現代化交通運輸市場體系;更好發揮政府作用,切實履行交通運輸基本公共服務職能,構建交通運輸共建共治共享新格局。
總體來看,“十四五”時期,湖北交通將處于落實交通強國戰略、開啟交通強省新征程的起步期,完善綜合立體交通網絡、促進一體化融合的關鍵期,轉變交通行業發展方式、推進高質量發展的突破期,深化交通運輸改革、推動治理體系現代化的攻堅期。面對新形勢,落實新要求,回應新期盼,全省交通運輸行業要服務國家和省重大戰略,加快構建現代綜合立體交通運輸體系,加快建設交通強國示范區,支撐我省打造成為國內大循環的重要節點和國內國際雙循環的戰略鏈接。
三、總體思路
(一)指導思想。
以習近平新時代中國特色社會主義思想為指導,深入貫徹黨的十九大和十九屆二中、三中、四中、五中全會精神,全面落實省委十一屆七次、八次、九次全會部署,緊緊圍繞交通強國戰略和全省“一主引領、兩翼驅動、全域協同”區域發展布局,堅持以人民為中心的發展思想,堅持新發展理念,以推動高質量發展為主題,以交通運輸供給側結構性改革為主線,以改革創新為根本動力,牢牢把握“建設交通強國示范區、打造新時代九省通衢”發展定位,按照補短板、優結構、擴功能、提質效、促轉型、強治理的思路,強化交通“硬聯通”,持續推進交通基礎設施“增密、互通、提質”,提升運輸服務水平,提高可持續發展能力,推動行業治理現代化,加快建設引領中部、輻射全國、通達世界的現代綜合立體交通運輸體系,打造國內大循環重要節點和國內國際雙循環戰略鏈接的交通支撐,為湖北加快“建成支點、走在前列、譜寫新篇”當好交通先行。
(二)基本原則。
1.服務大局,強化支撐。
牢牢把握交通“先行官”定位,瞄準國家和省重大戰略實施需求,深化交通運輸開放合作,推進大通道大樞紐建設,強化基礎設施互聯互通,為推動區域協調發展、服務雙循環格局提供有力支撐。
2.人民滿意,共享發展。
堅持以人民為中心,不斷適應多層次多樣化運輸需求,不斷提高交通運輸基本公共服務均等化水平,使交通發展成果更多更公平惠及全省人民,增強人民群眾的獲得感、幸福感、安全感。
3.統籌融合,重點突破。
堅持系統觀念,統籌傳統與新型、存量與增量、供給與需求,有效促進跨方式、跨領域、跨區域、跨產業一體融合發展。堅持問題導向,補齊發展短板,突出試點示范,在重點領域發展取得突破。
4.生態綠色,安全可靠。
踐行“兩山”理論,加快推進綠色低碳發展,注重生態環境保護修復,讓綠色真正成為交通發展“底色”。強化底線思維,增強發展系統韌性,全面提高交通運輸的安全性和可靠性。
5.改革引領,創新驅動
全面深化交通體制機制改革,努力破解交通發展深層次矛盾。堅持創新核心地位,強化交通運輸領域科技創新能力和技術應用,促進交通運輸提效能、擴功能、增動能,提升智慧發展水平。
(三)發展思路。
“十四五”時期,堅持問題導向、目標導向、效果導向,全面加強交通強國試點建設,努力實現“三個轉變”,即由追求速度規模向更加注重質量效益轉變,由各種交通方式相對獨立發展向更加注重一體化融合發展轉變,由依靠傳統要素驅動向更加注重創新驅動轉變,推動全省交通運輸高質量發展。高速公路突出“優化擴容、內外互通”;國省干線公路突出“建養并重、提質聯通”;農村公路突出“補短提升、便捷暢通”;水運突出“南北打通、水網貫通”;鐵路突出“路網中心、米字成形”;航空突出“雙樞引領、支線協同”;郵政突出“普惠便捷、綠色安全”;城市交通突出“公交優先、服務優化”;管道突出“完善網絡、保障供應”。
(四)發展目標。
1.規劃目標。
到2025年,建設高水平的“兩中心兩樞紐一基地”(武漢長江中游航運中心、全國鐵路路網中心、全國高速公路網重要樞紐、全國重要航空門戶樞紐、全國重要物流基地),構建“三張網”(高品質的快速網、高效率的干線網和廣覆蓋的基礎網),實現“市州雙快覆蓋、縣市雙軸支撐、鄉鎮雙通道連通”(市州高鐵、航空雙快覆蓋,縣市高速公路、普通干線高等級公路雙軸支撐,鄉鎮雙通道連通),形成湖北“123出行交通圈”(武漢都市圈1小時通勤,省內城市群中心城市間1小時互通;武漢與周邊城市群之間、省內城市群之間2小時通達;武漢與全國主要城市3小時可達),依托航空、高鐵,融入“全球123快貨物流圈”,全省綜合交通在基礎設施、運輸服務、科技創新、綠色安全、行業治理等方面實現進位,率先在現代內河航運、“四好農村路”、多式聯運等交通強國試點領域實現突破,走在全國前列。
綜合交通固定資產投資:全省綜合交通固定資產投資8200億元(不含城市交通),其中鐵路2400億元,公路水路5200億元,民航400億元,管道100億元,郵政100億元。
基礎設施水平向全國前列進位。全省鐵路營業里程達到7000公里,其中高速鐵路達到3000公里;二級及以上公路里程達到42000公里,其中高速公路總里程達到8000公里,具備條件的鄉鎮實現雙通道連通;三級及以上航道里程達到2300公里,港口吞吐能力達到4.5億噸,集裝箱吞吐能力達到600萬標箱;民用機場旅客吞吐量達到6000萬人次,貨郵吞吐量達到290萬噸,在建及建成一、二類通用機場達到20個,“雙樞紐、多支線”航空運輸網基本形成,基本實現通航服務市州廣覆蓋;油氣管道總長度達到8700公里。武漢國際性綜合交通樞紐城市能級大幅提升,內暢外聯綜合立體交通網加速成形。
運輸服務質效向全國前列進位。交通網絡運行服務質量明顯提高,普通國省道二級及以上公路比例達到90%,武漢城市圈交通一體化水平顯著提升,“襄十隨神”“宜荊荊恩”城市群內聯外通水平明顯提高。貨運樞紐組織效率大幅提升,多式聯運規模和服務范圍進一步擴大,集裝箱鐵水聯運量年均增長率達到15%以上,成為中部地區物流成本“洼地”。客運樞紐換乘效率有效提升,旅客聯程聯運取得新進展。保持“村村通客車”,基本實現“村村通快遞”。交通對外開放水平進一步提升。
科技創新能力向全國前列進位。基本建成綜合交通運輸信息平臺,數據采集、網絡傳輸、智能化應用等體系基本建立。新一代信息技術與交通運輸深度融合,交通運輸領域新基建取得重要進展,基本實現電子客票、重點領域北斗系統應用覆蓋,智慧交通示范建設取得突破。
綠色安全成效向全國前列進位。運輸結構持續優化,鐵路、水運貨運量在全社會貨運中的占比明顯提升;交通運輸領域綠色生產生活方式逐步形成,資源要素節約集約利用水平持續提高,碳排放強度下降率達到5%。交通運輸安全發展的防、管、控能力明顯提高,安全保障體系不斷完善,安全生產事故發生率進一步降低。
行業治理效能向全國前列進位。大交通改革取得實質性進展,規劃法規標準體系更加完備,市場環境公平有序,權責一致、管理高效、運行順暢、監督有力的綜合交通管理體制基本建立。
展望2035年,基本建成交通強省,形成由陸路通道、內河航道、空中走廊、地下管網一體融合的現代化高質量綜合立體交通網,實現國內國際互聯互通、城市群城際快速暢通、市州多快連通、縣市多式覆蓋、鄉鎮多向銜接、建制村通暢、自然村通達。建成湖北高品質“123出行交通圈”和“123快貨物流圈”。湖北綜合交通整體優勢得到充分發揮,運輸結構顯著優化,運輸服務質效顯著提高,可持續發展能力顯著增強,行業治理體系和治理能力基本實現現代化,交通國際競爭力和影響力顯著提升。
2.具體指標


四、規劃布局
以國家綜合立體交通網為遵循,以全省“一主引領、兩翼驅動、全域協同”區域發展布局為指引,結合國土空間規劃布局、城鎮帶和產業帶分布以及發展實際,著眼長遠,統籌點、線、面三個層次,加快構建“三樞紐、兩走廊、三區域、九通道”的綜合交通運輸空間布局。


——三樞紐:打造武漢國際性綜合交通樞紐城市和襄陽、宜昌全國性綜合交通樞紐城市,充分發揮中心城市輻射帶動作用,有力支撐武漢城市圈、“襄十隨神”城市群、“宜荊荊恩”城市群高質量發展。武漢重點提升全球直達能力,支持黃岡—鄂州—黃石全國性綜合交通樞紐城市融入武漢樞紐布局,打造樞紐集群,加快建成中部地區國際門戶,重點打造航空門戶樞紐、長江中游航運中心、全國鐵路路網中心、全國高速公路網重要樞紐。襄陽重點強化中部地區重要鐵路客貨中轉樞紐、漢江航運中心、國家生產服務型物流樞紐等功能,宜昌重點強化三峽航運中轉中心、公鐵水跨區域聯運中心、國家港口型物流樞紐等功能。結合其它城市發展,發揮比較優勢,打造一批區域性綜合交通樞紐,形成“一核兩心多點”樞紐布局。
——兩走廊:打造長江、漢江綜合立體交通運輸走廊,重點發揮黃金水道優勢,優化完善各交通方式布局,支撐和引導優勢資源和產業向“兩走廊”集聚,聯動長江經濟帶、漢江生態經濟帶一體化發展。長江綜合立體交通運輸走廊重點推進長江航道系統治理,統籌沿江港口功能布局,推進快速通道建設,提升過江通道能力。漢江綜合立體交通運輸走廊重點推進漢江梯級開發和系統治理,推動沿江港口干支聯動,完善各交通方式網絡。
——三區域:打造鄂西、鄂中、鄂東三個綜合交通發展區,重點立足各區域的資源稟賦和需求特征,引導和推動形成與湖北省國土空間開發保護相匹配的鄂東、鄂中、鄂西交通差異化協同發展格局。鄂西側重路網構建,重點完善骨架通道布局,提高網絡覆蓋廣度和深度,提升路網韌性。鄂中側重路網加密,重點完善城際通道布局,推進城市間的快速連通,完善城鄉交通網絡。鄂東加速同城化進程,重點完善區域快速交通體系,推進多網融合,率先實現交通現代化。
——九通道:優化、提升、完善南北方向京九、京廣、隨岳、襄荊宜、十恩和東西方向福銀、滬漢蓉、滬漢渝、杭瑞等“五縱四橫”九條綜合交通運輸大通道,形成與城鎮發展軸和重要產業帶有機銜接、溝通周邊城市群和各大經濟區、聯通國際的綜合運輸通道布局。
京九通道:國家京津冀至粵港澳主軸的組成部分,對外連接京津冀、中原、環鄱陽湖、珠三角等城市群,內部串聯黃岡、鄂州、黃石等城市。通道內鐵路主要有京九高鐵、京九鐵路等,高速公路主要有大廣高速、麻陽高速、六安至黃梅高速等。
京廣通道:國家京津冀至粵港澳主軸的組成部分,對外連接京津冀、中原、長株潭、珠三角等城市群,內部串聯孝感、武漢、咸寧等城市。通道內鐵路主要有京廣高鐵、京廣鐵路等,高速公路主要有京港澳高速、武深高速、武大高速等。
隨岳通道:省級運輸通道,對外連接中原、長株潭等周邊城市群,內部串聯隨州、仙桃、天門等城市。通道內鐵路主要有小厲鐵路、江漢平原貨運鐵路、仙桃至洪湖至監利鐵路等,高速公路主要有隨岳高速等。
襄荊宜通道:國家二湛通道的組成部分,對外連接呼包鄂榆、中原、北部灣城市群,內部串聯襄陽、荊門、宜昌、荊州等城市。通道內鐵路主要有呼南高鐵、荊荊鐵路及南延線、焦柳鐵路、浩吉鐵路等,高速公路主要有二廣高速、棗石高速、平頂山至宜昌高速等,航道主要有漢江襄陽至興隆段、江漢運河、唐白河、松虎航線等。
十恩通道:省級運輸通道,對外連接豫西、陜南、湘西,內部串聯十堰、宜昌、神農架、恩施等地。通道內鐵路主要有安康至恩施至張家界鐵路等,高速公路主要有安來高速、呼北高速、十巫高速、房縣至五峰高速、巴東至鶴峰高速等。
福銀通道:國家福銀通道的組成部分,對外連接粵閩浙沿海、環鄱陽湖、關中平原、寧夏沿黃城市群,內部串聯黃岡、鄂州、黃石、武漢、孝感、隨州、襄陽、十堰等城市。通道內鐵路主要有武九高鐵、武西高鐵、武漢樞紐直通線、武九鐵路、漢丹鐵路、襄渝鐵路等,高速公路主要有福銀高速、麻安高速、武陽高速等,航道主要有漢江等。
滬漢蓉通道:國家長三角至成渝主軸的組成部分,對外連接長三角、成渝城市群,內部串聯武漢、天門、荊門、宜昌等城市。通道內鐵路主要有滬漢蓉鐵路武漢以東段、滬渝蓉高鐵、長荊鐵路等,高速公路主要有滬蓉高速、武漢至重慶高速等,航道主要有漢北河等。
滬漢渝通道:國家長三角至成渝主軸的組成部分,對外連接長三角、成渝城市群,內部串聯黃岡、鄂州、黃石、武漢、仙桃、潛江、荊州、宜昌、恩施等城市。通道內鐵路主要有滬漢蓉鐵路武漢以西段、武杭高鐵等,高速公路主要有滬渝高速、武漢至松滋高速、蘄太高速等,航道主要有長江、漢江興隆以下航段等。
杭瑞通道:省級運輸通道,貫穿長江中游城市群的腹地,串聯贛鄂湘渝毗鄰地區城市。通道內鐵路主要有黔張常鐵路、常德至岳陽至九江(南昌)高鐵等,高速公路主要有杭瑞高速、岳宜高速、宜來高速等。
五、重點任務
(一)立足大交通,當好區域發展先行官。
落實長江經濟帶、中部地區崛起等國家區域重大戰略的發展要求,支撐全省“一主引領、兩翼驅動、全域協同”區域發展布局,服務鄉村振興發展,推進交通強國試點,統籌推進鐵、公、水、空、管、郵等各交通方式協調發展,建設“祖國立交橋”,更好發揮交通戰略支撐和先行引領作用。
1.落實國家區域重大戰略。
貫徹落實長江大保護重要指示批示精神,堅持生態優先、綠色發展,提升長江黃金水道功能,加快沿江高鐵等建設,系統疏解三峽樞紐瓶頸制約,加快構建長江經濟帶現代化綜合立體交通走廊,推動長江經濟帶高質量發展。加快構建大通道大樞紐,建設連接“一帶一路”的陸海空國際運輸通道,提升樞紐城市能級,強化與京津冀、長三角、粵港澳大灣區和成渝地區雙城經濟圈四極的交通聯系,增強湖北承東啟西、連南接北的紐帶作用,引領和帶動中部地區加快崛起。加快推進長江中游城市群基礎設施互聯互通,構建布局合理、功能完善、協調聯動的綜合交通運輸體系,加快長江中游城市群交通協同發展。提升重點革命老區、欠發達地區對外通道能力和網絡通達深度。
2.支撐全省區域發展布局。
突出“一主引領”,加快建設武漢國際性綜合交通樞紐城市,支持黃岡、鄂州、黃石發揮比較優勢,提高組合效率,共同打造全國性綜合交通樞紐城市,并積極融入武漢樞紐布局;加快推進武漢城市圈交通一體化,深化內外交通的銜接轉換,推動干線鐵路、城際鐵路、市域(郊)鐵路、城市軌道交通“四網”融合,共建軌道上的城市圈,完善“環形+放射”高速路網布局,充分發揮武漢城市圈龍頭引領和輻射帶動作用。強化“兩翼驅動”,建設襄陽、宜昌全國性綜合交通樞紐城市,加快“襄十隨神”“宜荊荊恩”城市群交通基礎設施互聯互通,建設城際快速通道和區域骨干線路,推動形成以襄陽、宜昌為中心的多向放射格局;統籌網絡、運力與運輸組織,構建協同聯動的綜合交通運輸體系。促進“全域協同”,貫通“斷頭路”、暢通“瓶頸路”,實現三大城市(圈)群內外高效聯通。立足全省東、中、西區域發展實際,著力補短板、強功能,引導和推動形成與湖北省國土空間開發保護相匹配的全域交通差異化協同發展新格局,構建“多中心”“網絡化”空間布局,為縣域經濟發展提供堅實交通保障。
3.服務鄉村振興發展。
鞏固拓展交通運輸脫貧攻堅成果同鄉村振興有效銜接。加快構建便捷高效的農村公路骨干路網,提升農村行政、產業、交通等重要節點對外連通、互相聯接公路的標準等級,促進農村公路與鄉村產業深度融合發展。構建覆蓋廣泛的農村公路基礎網,進一步提高農村公路通達深度和服務水平,直接服務農民群眾出行和農村生產生活,鞏固拓展脫貧攻堅成果。加快建立運轉高效的農村公路治理體系,建立權責清晰、齊抓共管的農村公路養護體系,建設城鄉一體、服務均等的農村客貨運輸體系,深化創新示范體系,形成具有湖北特色的高質量“四好農村路”,服務鄉村振興戰略能力全面提升。
4.開展交通強國試點。
加快落實湖北省交通強國建設試點實施方案,大力推進試點領域的建設,力爭在現代內河航運、“四好農村路”、智慧交通、交通運輸領域信用體系建設、投融資體制改革、多式聯運等方面取得突破性進展。積極支持武漢交通強國試點城市建設,積極鼓勵有條件的地方和單位在各試點領域先行先試,形成一批可復制、可推廣的先進經驗和典型成果,逐步向全省乃至全國復制推廣,為交通強國建設貢獻湖北智慧和湖北力量。
(二)暢通大通道,構建對外開放新格局。
統籌各種運輸方式發展,積極構建和完善九大綜合運輸通道,加快推進高等級航道、干線鐵路、高速公路和油氣管道干線建設,強化省際通道對接,打造四通八達、快捷通暢的九省通衢主骨架。
1.提升綜合運輸通道能力。
提升國家級綜合運輸通道能力,完善區域綜合運輸通道,優化通道內各種運輸方式結構配置,全面對接國家區域重大戰略。優先打造加強與“四極”聯系的滬漢蓉、滬漢渝、京廣、京九通道,加快完善對接“一帶一路”、溝通“一主兩翼”中心城市的福銀、襄荊宜通道,積極構建加強“一主兩翼”城市群聯系、促進內外連通的隨岳、十恩、杭瑞通道,形成湖北省綜合立體交通網主骨架。

2.暢通水運主通道。
按照“東西暢通、南北打通”的總體思路,加快推進水運提能增效。重點推進長江航道“645”工程,完善三峽樞紐綜合運輸體系,暢通中部出海通道;加快建成漢江梯級樞紐,實施漢江中下游航道提等升級,積極推動樞紐過船設施擴能改建,盡快實現漢江中下游航道高標準貫通;加快實施唐白河、松西河等航道提等升級工程,結合漢江、江漢運河,打造中部南北向水運新通道。推動形成對內溝通“一主兩翼”、對外輻射周邊省份、通江達海的水運主通道格局。

3.優化鐵路主動脈。
按照“路網中心、米字成形”的總體思路,加快實施鐵路跨越發展工程。加強鐵路對外通道建設,重點補齊沿江、武西等東西向高鐵短板,完善呼南、京九等方向高鐵布局,進一步優化城市群城際鐵路網,加快構建以武漢為中心的“米字型、十通向”高鐵樞紐網,推動形成以襄陽、宜昌為中心的多向放射格局,實現高鐵對全省所有市州的覆蓋。堅持客貨并重、新建改建并舉、高速普速協調發展,依托高速(城際)鐵路建設,釋放既有鐵路貨運能力。適時啟動鴉宜鐵路復線擴能改造工程等,提高通道貨運能力。

4.完善公路主骨架。
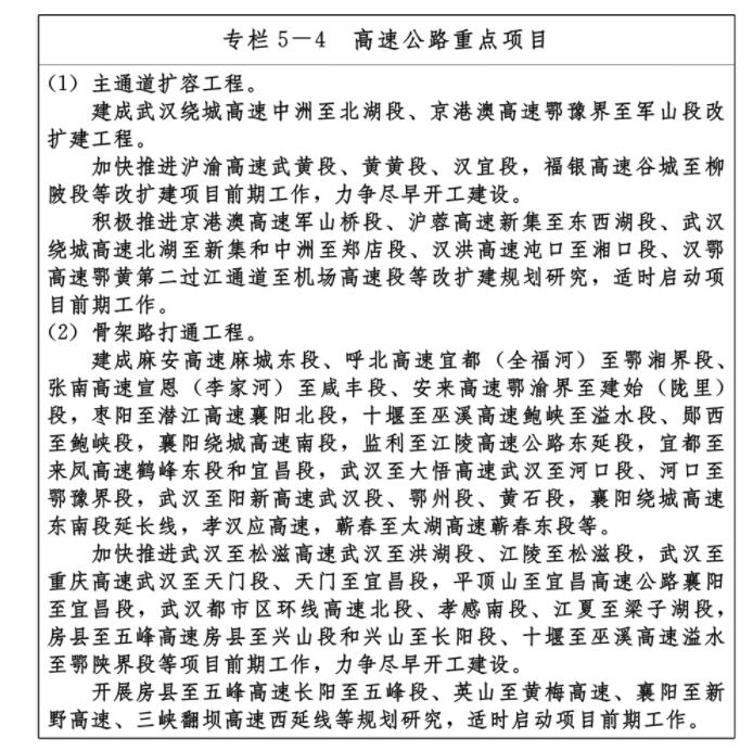
按照“優化擴容、內外互通”的總體思路,加快完善“九縱五橫四環”高速公路網。擴容主通道,重點推進京港澳、滬渝、福銀等國家高速公路繁忙擁擠路段的提質擴容,提升主通道的運行效率和服務水平。打通骨架路,加快通道待貫通路段建設,完善中心城市對外放射線和都市區環線布局,促進城市群、城市間的快速連通。優化高速網,強化省際通道銜接,推進區域路網互聯互通。完善過江通道布局,密切長江兩岸交通聯系。積極優化既有高速公路互通布局,推進常態性擁堵收費站擴容,提升路網服務功能。

5.建設管道主干線。
按照“完善網絡、保障供應”的總體思路,加快構建管道輸送體系,打造全國天然氣管網樞紐。重點實施西氣東輸三線、川氣東送二線等天然氣主干線,推進原油成品油管道建設,以國家干網為基礎,暢通全省能源運輸大動脈,適應全省能源運輸需求。

(三)完善大網絡,強化綜合交通硬聯通。
加快完善由普通國省干線、農村公路、支線鐵路、支線航道、支線管道等組成的區域交通運輸網絡,強化城市群基礎設施一體連通,推進城鄉設施互聯互通,打造布局完善、覆蓋廣泛的九省通衢交通網。
1.推進普通國省道達標提質。
按照“建養并重、提質聯通”的總體思路,加快普通國省干線升級改造,支撐都市圈經濟、縣域經濟高質量發展。高標準建設G107、G318、G316、G207等重點路段,實現沿城鎮和產業發展軸帶支撐性一級公路通道貫通。加快推進普通國省道待貫通路段建設,持續推進二級以下低等級路段和不達標路段的提質改造,提升路網整體標準和質量。積極推進城市和重要城鎮過境段、出入口段快速化改造,加強與城市道路有效銜接。

2.推進農村公路提檔升級。
按照“補短提升、便捷暢通”的總體思路,深化“四好農村路”示范創建,推動農村公路逐步實現“由線成網、由窄變寬、由通到暢”,服務鄉村振興發展。結合普通國省道,實施鄉鎮雙通道工程,加快推進鄉鎮對外公路建設,提高路網韌性。推動老舊縣鄉道改造,積極推進鄉村旅游路、產業路、資源路建設,提升農村骨干路的技術標準。支持有條件的行政村推進雙車道建設,因地制宜推進窄路基路面公路拓寬改造。推動鄉村基礎網絡延伸連通,加強通村公路和干線公路、村內主干道連接,推進農村公路向進村入戶傾斜,提高農村公路通達深度。

3.推進支線網絡建設。
加強資源富集區、人口相對密集、脫貧地區開發性鐵路支線鐵路建設,支持大型工礦企業新建或改建鐵路專用線,拓展鐵路服務范圍。有序實施一批市域(郊)鐵路,探索利用既有鐵路開通市域(郊)列車,完善都市圈軌道交通網絡。重點推進江漢平原水網貫通工程,積極支持長江、漢江及庫區支流航道建設,打造干支銜接的江河聯運通道。加快推進省內天然氣支線管道建設,拓展天然氣供氣服務覆蓋范圍。

4.推進基礎設施建養并重發展。
落實“全壽命周期養護”理念,科學實施公路養護作業。對長期超負荷運行、路面破損嚴重的路段實施路面改造,全面提升路況水平。大力推廣預防性養護,引導和推動公路養護逐漸向“主動養護”發展。深化農村公路管理養護體制改革,全面推進“路長制”落地實施,建立農村公路管理養護長效機制。推進航道分類養護,加強通航建筑物、港口錨地等公共設施養護管理;完善航道常態化養護機制,推動航道養護基地及配套設施設備建設,重點提升漢江等高等級航道管養水平。推進高速公路服務區改造升級,完善普通公路服務設施。推進養護工程的市場化、機械化、標準化、智能化,提高養護作業效率。
(四)構建大樞紐,打造九省通衢新優勢。
提升綜合交通樞紐地位,建設樞紐集群、樞紐城市、樞紐港站“三位一體”的綜合交通樞紐系統,著力建設一流內河港口,打造具有全球競爭力的現代化機場群,優化鐵路樞紐布局,實施湖北國際物流核心樞紐等一批客貨運樞紐項目,完善樞紐集疏運體系,打造銜接高效、輻射廣泛的九省通衢大樞紐。
1.建設一流內河港口。
積極推進武漢長江中游航運中心建設,加快推動沿江港口優化整合,促進上下游、干支流港口協同聯動發展,促進港產城協同發展。以武漢港為核心,黃石港、宜昌港、荊州港、襄陽港為重點,加強沿江主要港口核心港區的規模化、專業化碼頭建設以及公用碼頭的改造升級,強化港口樞紐輻射能力,拓展港口綜合服務功能,加快構建輻射中西部地區、對接國際航運市場的港口集群,將武漢港打造為中部地區樞紐港。有序推進長江、漢江沿線重要港口專業化、特色化碼頭建設,發揮港口對產業的支撐服務作用。

2.完善鐵路樞紐布局。
強化武漢全國鐵路路網中心功能,重點完善“五主一輔”客運站點布局和“三大物流基地、兩大高鐵快運中心”貨運站點布局,加快形成環形放射狀樞紐。高質量建設宜昌、襄陽等區域性重要鐵路樞紐,優化呼南高鐵、沿江高鐵等鐵路線路引入方案,構建完善多中心的鐵路樞紐布局。推進黃岡、荊門等其他鐵路樞紐建設,充分發揮鐵路樞紐對客貨運系統整合、產業物流支撐、城市空間引導的作用。加強鐵路樞紐站場與軌道交通、公路客運等銜接,提高交通組織集約化水平,提升鐵路樞紐整體能力。

3.打造現代化機場群。
按照“雙樞引領、支線協同”的發展思路,建設“雙樞紐、多支線”航空運輸網。實施民航補短板工程,重點推進鄂州花湖機場建設,打造國內一流專業航空貨運樞紐、全球主要航空物流節點;加快推進武漢天河機場提升改造,增強機場門戶樞紐功能,打造民航客貨運門戶“雙樞紐”。積極推進改擴建和新建一批支線機場,規劃建設一批產業基礎好、市場需求旺盛的通用機場,完善運輸機場通航功能,推進通航服務市州廣覆蓋,推動形成布局合理、功能完善、層次分明的現代化機場體系,滿足各地產業經濟發展和公共服務的需要。

4.建設交通樞紐站場。
依托重要機場、高鐵站場、城市軌道樞紐等,加快建設一批綜合客運樞紐。按照零距離換乘要求,推進綜合客運樞紐的統籌規劃、統一設計、同步建設、協同管理,引導推進立體換乘、同臺換乘,推動各種運輸方式功能區合并布設、設施設備共享共用。結合道路客運發展,積極推進市縣老舊公路客運站升級改造。統籌港口物流樞紐、鐵路物流基地、機場貨運樞紐、公路貨運樞紐、郵政快遞樞紐等布局,加快建設一批臨港、臨鐵、臨空、臨高貨運樞紐(物流園區)。按照無縫銜接要求,促進綜合貨運樞紐各種運輸方式一體銜接、一站服務、設備共用,優先支持多式聯運型和干支銜接型貨運樞紐,加強重要物流園與區域產業集群的有效銜接。有序推進鄉鎮綜合運輸服務站建設。大力發展樞紐經濟,探索樞紐與現代產業體系協同發展新路徑。
5.完善樞紐集疏運體系。
全力推動沿江高鐵引入武漢天河機場,推進機場樞紐與城市交通快速銜接;加快完善湖北國際物流核心樞紐集疏運體系,積極推動機場引入軌道交通;強化“雙樞紐”之間的溝通聯動。健全港口鐵路、公路等集疏運體系,著力推進主要港口核心港區的疏港鐵路建設,推動港內鐵路和碼頭作業區的無縫銜接;加快推進疏港公路建設,實現重要港口二級及以上公路高效連通。加強機場、鐵路場站等集疏運通道建設,提高聯運疏解效率。完善物流園區、大型產業園區集疏運體系,有效解決“最后一公里”問題。以樞紐節點為載體,推進各交通運輸方式一體融合。

(五)發展大運輸,暢通高效流通雙循環。
打造國際運輸體系,加快多式聯運發展,提升物流、客運、郵政等行業的運輸服務質量,構建開放、便捷、經濟、高效的綜合運輸服務體系。
1.打造國際運輸體系。
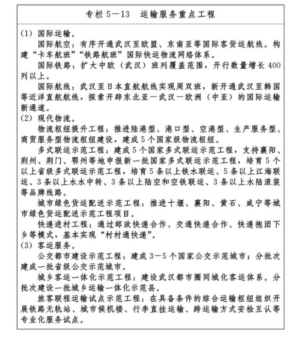
充分發揮長江黃金水道優勢,依托航空客貨雙樞紐和武漢國際鐵路樞紐,構建陸海空協同發展的國際運輸大通道,積極推動空港、水港、陸港口岸擴大開放,支撐湖北打造中部地區對外開放新高地。拓展國際航空運輸。穩定武漢至歐美等洲際航線,鞏固完善亞洲國際中短程航線,持續擴大國際航線覆蓋率;依托鄂州花湖機場和武漢天河機場,建立國際快運物流體系,打造成為“全球123快貨物流圈”的核心支點。強化國際鐵路功能。充分發揮中歐班列(武漢)等國際班列功能,建立健全運行協調機制,穩定和擴大發運規模,積極爭取開辟新線路;大力發展國際中轉業務,積極申報和建設中歐班列集結中心。完善國際航運網絡。大力發展江海直達和鐵海聯運,鞏固壯大武漢至日本直航航線,開通武漢至韓國近洋直航航線,積極探索武漢至東盟國家新航線,加強江海聯運、江海直達航線與中歐班列對接,構建中部國際陸海聯運新通道。
2.加快多式聯運發展。
實施多式聯運示范工程。推動鐵水、公鐵、陸空、公水、空鐵等多式聯運發展,發展壯大國家多式聯運示范工程,培育省級示范項目,爭創7個國家級、12個省級多式聯運示范工程;打造示范品牌線路,開通湖北至國內及歐洲、東盟、東南亞等地20條以上多式聯運精品線路。建設布局合理、體系完善、內聯外暢、集約高效的多式聯運體系,初步建成引領長江經濟帶中游地區發展,輻射全國、服務全球的國家內陸地區多式聯運中心。提升多式聯運協同水平。結合港口資源整合,建設多式聯運信息平臺,在信息共享、供應鏈服務、“一單制”單據管理等方面取得突破。鼓勵應用電子運單、智能合同等新模式,加快物流信息、物流設施、物流裝備等標準對接,推動建立統一的運輸市場和標準規則。培育多式聯運經營主體。支持國內國際大型物流企業在湖北設立區域總部或功能總部,開展多式聯運業務;支持武漢、襄陽、宜昌、黃石、荊州等地培育一批本地多式聯運骨干企業;推廣甩掛運輸,支持創新掛車共享等先進運輸組織模式。
3.完善現代物流體系。
加快建設國家物流樞紐,完善物流網絡體系,增強資源要素、商品、服務的流通中轉和集聚輻射能力。推動專業化物流發展。加強冷鏈物流體系和農產品物流骨干網絡建設,補齊冷鏈物流集配裝備和倉儲設施短板;積極推進電商物流、大件運輸、危險品物流等專業物流發展。完善城市配送網絡。構建以綜合物流中心、公共配送中心、末端配送網點為支撐的集約化配送體系,促進城際干線運輸和城市末端配送有機銜接。提升農村物流服務水平。完善縣鄉村三級網絡節點體系,提升產供銷一體化服務能力,暢通“工業品下鄉”和“農產品進城”雙向渠道;推進國家農村物流服務品牌創建。加快發展郵政快遞服務。推進快遞“出海”,依托航空客貨雙樞紐,建設國際郵政快遞樞紐,拓展航空寄遞服務;推進快遞“進村”,完善農村寄遞物流體系,更好發揮郵政快遞網絡服務鄉村振興和助農興農的功能;優化寄遞末端服務,構建靈活多元的末端配送體系。
4.提升客運服務品質。
推進旅客聯程運輸發展。依托綜合客運樞紐全面開展旅客聯程運輸,鼓勵不同運輸方式共建共享聯運設施設備,推動“一站式”票務服務和“一票制”出行服務;推動發展高鐵無軌站、城市候機樓、行李直掛運輸、跨運輸方式安檢互認等專業化服務;大力推廣電子客票。加快客運轉型升級。加快構建以高鐵、航空為主體的大容量、高效率區際快速客運系統;鼓勵中短途道路客運班線定制化發展,在城市群、城市圈推廣城際道路客運公交化運營模式;優化提升航空航線網絡,大力發展支線航空;推動水上旅游客運發展。推進城鄉客運一體化發展。推進城市公共交通和城市周邊短途班線客運的融合,鼓勵有條件的地區推動實現全域公交化運營;推廣集約化農村客運發展模式,深化城鄉交通運輸一體化示范縣創建,持續提升客運服務普惠均等水平。
5.優化城市交通出行服務。
優先發展城市公共交通。加快建設武漢軌道交通,進一步確立軌道交通在公共交通系統中的主體地位,支持宜昌、襄陽等地適時開展軌道交通建設;加快國家公交都市和省級公交示范城市建設。提升城市交通服務質量。創新公交客運服務模式,因地制宜構建快速公交、微循環公交等服務系統,積極發展定制公交、夜間公交等特色服務產品,更好地滿足群眾多樣化出行需求;促進出租汽車新老業態深度融合,加強城市交通服務人文關懷。實施城市交通暢通行動。加強城市交通擁堵綜合治理,促進城市內外交通之間的順暢銜接和便捷換乘,加快在都市圈打造以軌道交通和快速公交為骨干的通勤圈。

(六)促進大融合,催生交通行業新業態。
堅持老基建“補短板”、新基建“擴乘數”,探索交通與旅游、郵政快遞、信息、裝備制造等產業的融合發展,深入推進軍民融合發展,加強交通對各行業的支撐引領作用,推進新興技術在交通運輸領域應用推廣,推進交通運輸新型基礎設施建設,打造融合共進、開拓創新的交通發展新業態。
1.“交通+旅游”融合發展。
按照“主題化、精品化”原則,重點打造體現湖北特色、主題鮮明的旅游風景道示范線,實現道路從單一的交通功能向交通、游憩和保護等復合功能的轉變。加強交通主干道與景區連接線建設,推進5A級景區兩種以上快速方式通達,4A級以上景區二級及以上公路通達,完善景區對外交通條件。推動道路客運與旅游業融合發展,完善主要旅游景區公共客運基礎設施,健全交通服務設施旅游服務功能。積極開展旅游航道建設,集中優勢港口資源,打造內河游輪港口示范工程,形成水上旅游示范品牌。推進旅游觀光鐵路建設,快速連接多個景點景區,充分發揮“一線多游”優勢。因地制宜開展旅游包機業務,培育旅游航空市場。支持交通建設與旅游項目一體化開發。
2.“交通+郵政快遞”融合發展。
加強交通樞紐與快遞倉儲、分撥、接駁等設施的規劃銜接,支持在大型車站、碼頭、機場等新建交通樞紐配套建設郵件快件綠色通道和接駁場所。加快推進航空快遞,推廣“高鐵+郵件快件”,發展電商快遞班列,優化交接流程。推動郵政業與鐵路、公路、水路、民航等的行業間標準對接和企業間信息共享。推動郵政快遞與鐵路、民航企業優化安檢流程,實現安全銜接,提高安檢效率。推動農村客貨郵融合發展,推進鄉村郵政快遞網點、綜合服務站、汽車站等設施資源整合共享,構建“一點多能、一網多用、功能集約、便利高效”的農村運輸發展新模式。
3.“交通+信息產業”融合發展。
積極推進重要機場、高鐵站、地鐵站點等交通樞紐的5G網建設,推廣5G技術在智慧高速、智慧航道、車輛動態監控等領域應用。推動高精度地圖、北斗系統、感知系統等關鍵技術的應用,逐步在公交智能控制、營運車輛智能協同、安全輔助駕駛等領域開展車路協同試點應用。推進區塊鏈在交通運輸電子單證、危險品全鏈條監管、全程物流可視化等領域的創新應用。推動大數據與交通運輸深度融合,提升運輸服務智能化、便捷化水平。
4.“交通+裝備制造”融合發展。
推進水運船舶標準化、環保化,推廣應用江海直達船型、三峽船型等專業化船型,研發建造適合長江、漢江等江漢聯運新船型,鼓勵新建改建LNG單燃料動力船舶,建造純電動游輪,實施以“船型研發、技術創新”為重點的水運裝備設施升級工程。推進物流裝備現代化,推廣應用集裝箱、廂式半掛車等標準化運載單元和貨運車輛,推動公鐵適用的內陸集裝箱等在湖北地區先行先試,支持發展大型化專業化的轉運換裝設施設備,提升冷鏈物流等設施裝備水平。

(七)建設大平臺,培育交通發展新動能。
重點推進“四通工程”(行業通、部門通、區域通、社會通),加快構建數字化的采集體系、網絡化的傳輸體系和智能化的應用體系,深度賦能交通運輸基礎設施,推進各領域的精準感知、精確分析、精細管理和精心服務,形成富有活力、智慧引領的交通發展新動能。
1.構建數字化的采集體系。
推動交通基礎設施規劃、設計、建造、養護、運行管理等全要素、全周期數字化,強化建筑信息模型(BIM)技術在交通運輸領域的推廣應用。針對重大交通基礎設施工程,實現基礎設施全生命周期健康性能監測,推廣應用基于物聯網的工程質量控制技術。推動重點路段、航段,以及隧道、橋梁、互通樞紐、船閘等重要節點的交通感知網絡覆蓋。推動交通感知網絡與交通基礎設施同步規劃建設,建立云端互聯的感知網絡。
2.構建網絡化的傳輸體系。
推動交通基礎設施與信息基礎設施一體化建設,促進交通專網與“天網”“公網”深度融合,推進車聯網、5G、衛星通信信息網絡等部署應用,完善高速公路通信信息網絡,形成多網融合的交通信息通信網絡,提供廣覆蓋、低時延、高可靠、大帶寬的網絡通信服務。
3.構建智能化的應用體系。
推動公眾出行智能化。倡導“出行即服務(MaaS)”理念,鼓勵各類交通運輸客票系統充分開放接入,促進交通、旅游等各類信息共享融合,為旅客提供“門到門”全過程、全方位出行定制服務。推動現代物流智能化。推進貨運單證電子化和共享互認,推進城市物流配送全鏈條信息共享,完善農村物流末端信息網絡,提供全程可監測、可追溯的“一站式”物流服務。推動行業治理智能化。加強綜合交通運輸數據資源整合和共享,提高決策支持、安全應急、指揮調度、監管執法、節能環保等領域的大數據運用水平,推進精細化管理。
4.推動智慧交通試點項目建設。
大力推進智慧公路、智慧港口、智慧公交、智慧地鐵、智慧機場等示范項目建設,建設一批便捷智慧的融合基礎設施,形成先進經驗和典型成果,發揮示范引領作用。利用新技術賦能既有交通基礎設施發展,提高存量設施利用效率和服務水平。

(八)強化大安全,筑牢交通運輸生命線。
統籌發展與安全,牢固樹立紅線意識和底線思維,不斷提升交通本質安全水平,強化安全生產責任和風險防控,提高應急救援能力,打造完善可靠、反應快速、多方協同的交通安全保障體系。
1.提升本質安全水平。
重點推進公路橋梁“三年消危”行動,全面消除公路現有危橋安全隱患。強化地質災害治理、交通安全黑點整治,提升交通基礎設施防災抗災能力。加強重大橋梁、隧道等重要基礎設施運行監測檢測,提高養護和治理水平,增強設施耐久性和可靠性。加快重要節點多通道、多方式、多路徑交通網絡建設,提升網絡韌性和安全性。繼續夯實“兩客一危”重點車輛動態視頻監控、公路安全生命防護工程等項目成果,加強水運本質安全保障建設。強化載運工具質量治理,提升重點運輸船舶安全技術性能,深入實施道路運輸車輛達標管理,完善營運車船準入標準,保障運輸裝備安全。
2.健全安全生產責任體系。
完善依法治理體系,健全交通安全生產法規制度和標準規范。督促落實企業安全生產主體責任,推動企業安全生產標準化建設,建立健全責任明晰的安全生產制度和覆蓋生產經營各環節的風險防控責任鏈條,落實全員安全生產責任制。明確部門監管責任,按照“黨政同責、一崗雙責、齊抓共管”要求,建立安全生產權責清單,明晰各相關單位對重大風險監測、管控、應急等環節具體工作責任,形成重大風險防范責任網絡。加強交通安全培訓和宣傳教育,提升交通從業者的職業素質,強化參與者的安全意識。
3.深化安全風險防控治理。
實施綜合交通安全生產專項整治三年行動計劃。建立安全風險研判機制,完善決策風險評估機制。深化長途客運、農村客運、危險貨物運輸等重點領域安全風險管控和隱患排查,實施全過程安全生產重大風險清單化精準管控,建立安全生產失信聯合懲戒黑名單。加大安全生產巡查督查力度,及時督促整改問題。推動道路運輸安全跨部門協同監管,加強交通運輸、公安治超聯合執法常態化制度化。加強郵政寄遞安全的監督管理。
4.強化交通應急救援能力。
在重大災害、疫情、安全等突發事件管理中,強化與應急管理、氣象等部門合作,建立健全交通運輸突發事件應急處置跨區域、跨部門、跨行業聯動機制,完善交通應急預案體系。健全與常態化疫情防控相適應的交通保暢和管控機制。加強應急調度指揮中心和應急救援中心建設,完善應急救援中心基地布局。推進全省通用航空應急救援體系建設。加強應急救援專業裝備、設施、隊伍建設。強化應急救援社會協同能力,完善征用補償機制。

(九)共抓大保護,譜寫綠色交通新篇章。
鞏固長江、漢江核心區港口碼頭岸線整治成果,加大力度促進資源節約利用,強化節能減排和污染防治,加強交通生態環境保護修復,重塑新時代交通運輸行業發展的生態文明觀,打造節約集約、低碳環保的綠色交通體系。
1.持續深化運輸結構調整。
圍繞交通運輸碳達峰、碳中和的目標愿景,推動各種運輸方式合理分工。充分發揮湖北水運資源優勢,大力推進江海聯運、水鐵聯運、水水直達、沿江捎帶、港城一體,強化鐵路貨運骨干作用,突破性發展航空貨運,發揮公路基礎性作用,加快形成各種運輸方式分工合理、協同高效的服務體系。繼續推進大宗貨物向鐵路和水路轉移。繼續推進長江干線主要港口大宗貨物“公轉鐵”“公轉水”,優先保障煤炭、礦石、糧食等大宗貨物鐵路運力供給,重點提升大型工礦企業鐵路、水路等綠色運輸比例,推進年貨運量150萬噸及以上的大型工礦企業和新建物流園區鐵路進場率、進園率達到90%。
2.促進資源節約集約利用。
深入落實長江大保護,重點推進非法碼頭整治工程,實現由拆除向生態修復延伸、由長江干流向漢江支流延伸。統籌利用過江通道、運輸樞紐等資源,推動鐵路、公路等線性基礎設施的線位統籌和斷面空間整合,合理有序開發港口岸線資源,促進區域航道、錨地和引航等資源共享共用。加強交通項目用地選址論證,盡量避讓永久基本農田等空間管控邊界,促進土地資源節約集約利用。結合漢江等航運開發,推進水資源綜合利用。加強老舊設施更新利用,推廣交通基礎設施廢舊材料、設施設備、施工材料等綜合利用。大力推進郵件快件包裝綠色化、減量化、可循環。
3.強化節能減排和污染防治。
積極推進新能源、清潔能源車船推廣應用,積極推動城市公交和城市物流配送車輛電動化發展。嚴格落實汽車排放檢驗與維護制度,加快老舊營運柴油貨車淘汰更新,禁止不滿足國家機動車油耗和排放標準限值的新車型進入道路運輸市場。支持高速公路服務區、站場等區域充電設施建設。推進碼頭岸電設施和船舶受電設施改造,開展岸電應用示范區建設。加強船舶污染防治,提升港口污染治理水平,加強港口節能環保設備、工藝應用。加強交通生產水污染、大氣污染處理技術應用,加強高速公路沿線噪聲隔離措施,妥善處理大型機場噪聲影響。實施綠色出行行動,在有條件地區開展交通近零碳示范行動。
4.強化交通生態環境保護修復。
落實“多規合一”要求,加強與國土空間規劃的銜接融合,科學布局交通建設空間,推動形成與生態保護紅線和自然保護地相協調、與生態承載力相適應的綜合立體交通網絡。樹立生態優先理念,將綠色環保理念貫穿交通基礎設施規劃、建設、運營和養護全過程。推進生態選線選址,強化生態環保設計,避讓具有重要生態功能的國土空間。積極推進綠色公路、綠色航道、綠色港口等示范工程建設,構建交通綠色生態廊道。

(十)推進大改革,加快交通治理現代化。
以改革促發展,深化交通運輸行業體制改革,優化交通運輸營商環境,健全法律法規標準規范,提升行業軟實力,全面推進行業治理體系和治理能力現代化,打造科學規范、運行有效的制度體系。
1.深化交通行業體制改革。
加快推進綜合交通運輸管理體制改革,統籌協調鐵路、公路、水路、民航、郵政等多種運輸方式發展,加快形成“大交通”管理體制和工作機制;推進漢江航道集中統一管理體制改革;積極探索推廣區域交通與城市交通一體化管理模式。探索跨領域、跨區域、跨層級、跨方式的交通運輸規劃協同機制,推進多規融合。加強交通數據資源共享與開放,拓寬公眾參與交通治理渠道。深化綜合行政執法改革,梳理執法事項清單,明確監管職責、執法領域和執法重點,暢通運行機制。深化交通運輸投融資體制改革。
2.優化交通運輸營商環境。
持續深化“放管服”改革,加快推進簡政放權,實施加強和規范交通運輸事中事后監管三年行動。健全市場治理規則,完善運輸價格形成機制,加快推進費用清理工作,構建統一開放、競爭有序的現代交通市場體系。深化“信用交通省”創建工作,以“交通運輸領域信用信息共享平臺”開發為依托,構建“互聯網+”與“信用服務監管”深度融合的工作機制,建立以信用為基礎的交通運輸市場監管新體系,形成科學合理的主體信用激勵約束制度。對所有涉企經營許可事項實行清單管理,繼續推進“證照分離”改革,激發市場活力。
3.加強法治政府部門建設。
建立健全交通運輸法規制度體系,根據國家和省要求,積極做好綜合交通運輸體系建設、交通運輸領域新業態規范管理、高速公路建設管理體制改革等方面的立法論證和準備工作。積極參與《公路法》《港口法》等修訂完善工作,著力推動高速公路等領域地方立法工作。深入推進執法隊伍職業化、執法站所標準化、管理制度規范化、執法工作信息化。加強交通運輸法治監督,建立健全常態化、長效化監督制度,提升交通執法水平。完善交通運輸法治保障體系,強化交通法治能力建設,加強交通法治宣傳教育,完善執法裝備配備,執法信息化建設。
4.提升交通運輸行業軟實力。
加強交通科技創新能力建設,推動交通運輸領域跨行協同創新,鼓勵企事業單位、社會團體建立健全成果轉移轉化機制,建設和升級一批省級創新平臺,完善產學研用協同創新體系,培育交通科技生態圈。加快人才隊伍建設,建立健全人才使用與激勵機制,加強重要領域、新興領域和薄弱環節專業技術人才、高技能人才培養,營造良好的人才發展環境。挖掘新時代湖北交通精神,宣傳交通強國示范區建設的好人物、好故事,豐富行業文化內涵。營造文明交通環境,推動全社會交通文明程度大幅提升。
六、保障措施
(一)強化組織協調。
堅持和加強黨的全面領導,充分發揮黨總攬全局、協調各方的作用,為規劃實施提供政治保障。建立健全綜合交通運輸發展協調機制,統籌研究解決交通發展中的重大問題。各級政府要緊密結合本地實際,統籌推進重大工程、重大項目的實施,合力推進綜合交通運輸體系建設。各有關部門、綜合交通各單位要按照職能分工,加強協同配合,確保規劃落到實處。建立健全區域交通協同發展機制,促進區域交通一體化發展。
(二)強化資金保障。
積極爭取國家資金支持,加大各級財政性資金、地方債券對交通建設、設施養護的支持力度。建立與全省交通運輸發展相適應的資金保障機制,落實交通運輸領域財政事權和支出責任劃分改革方案,壓實各級政府的支出責任,形成建養并重、可持續的資金投入機制。積極引導多元投資,強化市場運作,探索創新投融資機制,吸引社會資本參與交通投資建設,靈活運用金融工具盤活存量優質資產,鼓勵利用地方政府債券、不動產投資信托基金(REITs)、政府和社會資本合作(PPP)等方式拓寬項目建設資金來源。強化交通運輸行業債務風險防控。
(三)強化政策引導。
加強政策協同,出臺針對性強、實效性強的重大政策,為規劃實施創造良好條件。省直有關部門根據職能分工,研究制定“十四五”鐵路、公路、水路、民航投資政策,支持有利于綜合交通一體化、多式聯運發展等方面的重大項目,加大對公益性較強的交通項目政策支持力度。強化要素保障,加強與各級國土空間規劃銜接,將國家和省交通重點項目統籌納入各級國土空間規劃,做好重要通道和重大項目的空間預控。推進政策創新,積極支持交通基礎設施與資源、產業、園區等捆綁綜合開發。
(四)強化規劃執行。
省級各交通專項規劃、各市州“十四五”綜合交通規劃要與本規劃相銜接,貫徹本規劃的總體部署,落實本規劃的總體要求。省發展和改革委員會、省交通運輸廳等根據職能分工,細化落實本規劃確定的主要目標和重大任務,制定“十四五”鐵路、民航、公路、水路等重點項目庫和布局圖,加強規劃實施事中事后監管和動態監測分析,根據發展中出現的新情況、新問題,及時組織開展中期評估等工作,調整規劃和相關政策。強化規劃實施考核,將省級層面對規劃項目、前期工作及政策方面的支持與各地區規劃執行情況掛鉤,保證規劃項目的順利實施。




















