為保障春運暨春節元宵節期間市民乘客出行安全便捷,蘇州軌道交通計劃對春運期間線網運輸計劃進行調整。
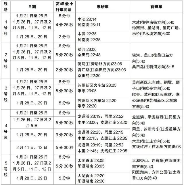
延長線網運營服務時間,春節假期(1月21日至27日)、元宵節(2月5日)及春運最后一個周末(2月11日、12日)期間,1、2號線及4號線主線運營服務時間與常規周末一致,3、5號線雙向延長45分鐘,4號線支線雙向延長45分鐘(2月11日、12日除外)。
優化線網運力投放,春節假期前5天(1月21日至25日),1、2、4號線主線全天高、平峰運行,高峰時段1號線行車間隔為5分鐘,2號線及4號線主線行車間隔為6分鐘,3、5號線及4號線支線全天平峰運行,行車間隔為8分鐘。
二是春節假期最后2天(1月26日、27日)、元宵節(2月5日)及春運最后一個周末(2月11日、12日),線網行車間隔與常規周末一致,各線路高峰最小行車間隔分別為1號線4分25秒、2號線5分20秒,3-5號線均為5分30秒。
補上班期間(1月28日、29日),各線路運營服務時間及行車間隔與常規工作日(周一至周四)一致。
蘇州軌道交通溫馨提示:請市民乘客合理安排出行,做好個人防護,乘車過程中請全程規范佩戴口罩。


















