各會員單位、各分支機構:
黨的十八大以來,以習近平同志為核心的黨中央高度重視網絡安全工作,就關鍵信息基礎設施安全防護工作做出了一系列重大決策和部署。習近平總書記指出,金融、能源、電力、通信、交通等領域的關鍵信息基礎設施是經濟社會運行的神經中樞,是網絡安全的重中之重,也是可能遭到重點攻擊的目標。2021年9月1日正式施行的中華人民共和國國務院令第745號《關鍵信息基礎設施安全保護條例》(以下簡稱《條例》)是我國首部專門針對關鍵信息基礎設施安全保護工作的行政法規,為開展關鍵信息基礎設施安全保護工作提供了基本遵循。
為貫徹落實《條例》規定的相關要求,強化城軌交通行業關鍵信息基礎設施安全保護,城市軌道交通協會(以下簡稱“協會”)圍繞“深入貫徹《條例》規定 筑牢網絡安全屏障”主題發出倡議,在會員單位范圍內組織開展學習、自查自糾和專題培訓工作,具體內容如下:
一、強化意識,組織學習
《條例》的制定與出臺是落實黨中央決策部署,維護國家網絡安全、經濟社會發展和廣大人民群眾切身利益的迫切需要。做好關鍵信息基礎設施安全保護工作不僅事關自身系統安全和業務穩定運行,更關乎國計民生。各會員單位要深刻認識到確保關鍵信息基礎設施安全的極端重要性,站立高位、保持清醒、敢于擔當、勇于作為,以維護城軌交通網絡信息安全為己任,嚴格落實相關法律、政策、制度的要求。
請各單位明確《條例》領學部門,組織涉及關鍵信息基礎設施的設計、建設、運營維護等相關部門關鍵崗位人員,圍繞《條例》立法背景、條例總則、關鍵信息基礎設施認定、運營者責任義務、保障和促進、法律責任等重要條款,結合城軌交通行業特點開展專題學習或內部集中研討,進一步夯實網絡安全相關法律法規基礎,強化網絡安全風險防范意識,提高網絡安全事件應對能力。活動結束后應形成學習活動總結。
二、明晰底數,自查自糾
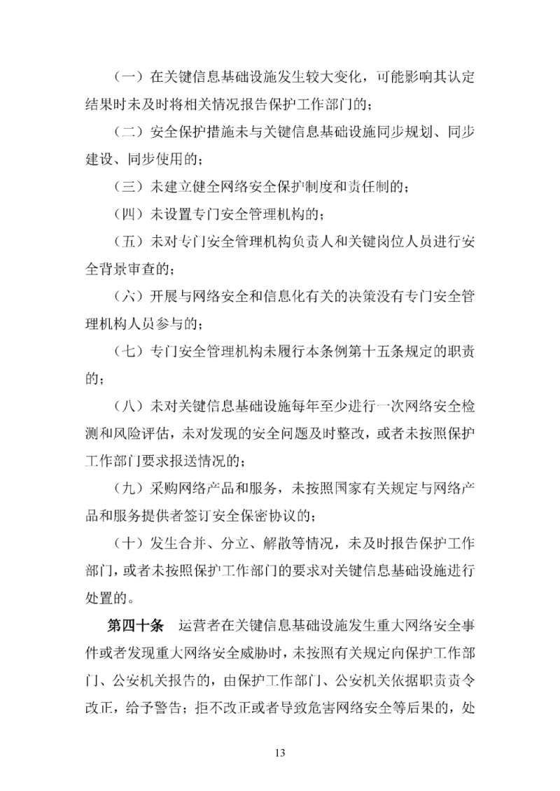
各會員單位要認真貫徹實施《條例》的相關內容,加強網絡安全防護、數據安全保護、監測預警、應急處置等技術能力建設,在當地主管監管部門和保護工作部門的指導監督下進行關鍵信息基礎設施認定。重點對照《條例》第三章要求,扎實開展自查自糾工作,梳理本單位關鍵信息基礎設施網絡產品和服務,全面掌握關鍵信息基礎設施網絡資產和承載的數據資產情況,加強分析識別,最大限度地掌握觸發或可能觸發關鍵信息基礎設施控制動作的協議、指令情況,以及可能觸及核心控制設備、系統的數據流及具有操作權限的人員情況,及時對存在的安全隱患進行整改,切實履職盡責,壓實城軌交通行業關鍵信息基礎設施運營者的主體責任。
三、深入研究,成果共享
城軌交通網絡安全有關企業、研究機構,應針對關鍵信息基礎設施的特殊性、重要性,加強對關鍵信息基礎設施所需關鍵部件、平臺應用、生態發展的支撐,以風險識別、評估、防范、化解為關注重點,從理論、方法、技術多個層面加強研發攻關,為關鍵信息基礎設施安全防護提供技術支撐,不斷提升城軌交通領域的安全自主可控能力。形成有關研究成果可報送協會,協會組織行業專家評審通過的,可協助在行業推廣應用。
四、人才為本,強化培訓
網絡安全是交叉性學科,需要復合型人才,發揚“工匠”精神,多培養技能型人才。《條例》第四章第35條“將運營者安全管理人員、安全技術人員培訓納入國家繼續教育體系”,全面促進城軌交通企業內部人員的網絡安全意識和技能水平提升,以及外部技術支撐力量的培訓。
城市軌道交通協會將圍繞《條例》開展相關專題培訓,后續將制定具體的培訓計劃。請協會各會員單位和各分支機構積極參加。
各分支機構要積極做好會員單位活動的服務工作,及時跟蹤活動情況并做好活動總結工作。請各單位于10月31日前將本次自查自糾和學習活動總結發送至協會信息化專業委員會郵箱:zcxxzh@gzmtr.com。
城市軌道交通協會
2021年9月24日

































