云南省人民政府辦公廳關于印發云南省
“十四五”綜合交通運輸發展規劃的通知
各州、市人民政府,省直各委、辦、廳、局:
《云南省“十四五”綜合交通運輸發展規劃》已經省人民政府同意,現印發給你們,請認真貫徹執行。
云南省人民政府辦公廳
2022年1月4日
(本文有刪減)

“十四五”時期,我國將進入全面建設社會主義現代化國家、向第二個百年奮斗目標進軍的新發展階段。云南將在全面建成小康社會的基礎上,開啟全面建設社會主義現代化新征程,為實現第二個百年奮斗目標、實現中華民族偉大復興的夢作出云南貢獻。為更好發揮交通運輸在全省經濟社會中的支撐引領作用,加快建設現代綜合交通運輸體系,根據《交通強國建設綱要》、《國家綜合立體交通網規劃綱要》、《云南省國民經濟和社會發展第十四個五年規劃和二〇三五年遠景目標綱要》、《云南省綜合立體交通網規劃綱要》,制定本規劃。
第一章 發展環境
第一節 發展基礎
“十三五”期間,在以習近平同志為核心的黨中央堅強領導下,省委、省政府全力推動交通運輸破瓶頸、補短板、強服務、惠民生、提品質,“十三五”成為交通運輸投資規模最大、發展速度最快、人民獲益最多的五年,綜合交通運輸發展實現從“基本緩解”到“基本適應”的重大轉變,有力提升了云南在國家重大發展戰略中的地位和作用,為實現脫貧攻堅和全面建成小康社會“兩個決定性成就”提供了堅實的支撐保障。
固定資產投資實現跨越式增長,綜合交通網絡不斷完善。“十三五”期間,綜合交通完成固定資產投資1.15萬億元,是“十二五”期間的2.4倍,占全省固定資產投資10%以上,成為擴內需和穩增長的主力。在固定資產投資拉動下,基礎設施建設成效顯著,到2020年底,全省綜合交通實體線網總里程達到30.2萬公里,較2015年底增長19.5%。五年來,鐵路營運里程新增1573公里、達到4233公里,高鐵實現“零”的突破,營運里程達到1105公里。公路總里程新增5.7萬公里、達到29.2萬公里,其中高速公路新增5000公里,是“十二五”末通車里程的1.25倍,達到9000公里。新增內河航道855公里、達到5108公里,新增港口泊位60個、達到357個(其中生產性泊位297個),百色水利樞紐通航設施建設取得重大突破。新增運輸機場2個、達到15個,通用機場建成7個。郵政普遍服務局所達到1818個,快遞網點達到9180個。
綜合運輸大通道加快形成,有效支撐輻射中心建設。國際運輸通道建設有序推進,中越通道開河高速公路建成通車,昆玉河鐵路開行動車;中老泰通道昆磨高速公路建成通車,玉磨鐵路2021年建成通車,瀾滄江—湄公河國際航運開通國際集裝箱運輸;中緬通道瑞麗、騰沖猴橋、孟定清水河等口岸通高速公路,大臨鐵路建成通車,大瑞鐵路建設有序推進。國內運輸通道建設全面提速,鐵路“八出省”、高速公路“七出省”通道加快構建,云南聯系京津冀、長三角、粵港澳大灣區、成渝地區雙城經濟圈等國內重要經濟區的高速公路和鐵路復合通道實現貫通,水富港至長江中下游水上運輸業務快速增長。
交通脫貧攻堅任務全面完成,助力全面建成小康社會。“四好農村路”建設成效顯著,累計新改建農村公路10.75萬公里,實現所有行政村(社區)100%通硬化路、100%直通郵,具備條件的行政村(社區)100%通客車,農村地區“外通內聯、通村暢鄉、客車到村、安全便捷”的交通網絡基本形成,助力88個貧困縣全部脫貧摘帽,助推11個“直過民族”和人口較少民族實現整族脫貧,沿江沿河群眾告別溜索時代。成功創建7個國家級、15個省級“四好農村路”示范縣。全面推行農村公路“路長制”。推行“公路養護+精準扶貧”,設置公益性崗位吸納沿線建檔立卡貧困戶參與公路養護,幫助農民創收增收。
綜合運輸服務覆蓋不斷擴大,服務品質穩步提升。鐵路旅客列車通達全國26個省(區、市),高鐵直達17個省(區、市),12個州、市通鐵路,8個州、市通高鐵動車,鐵路客運量年均增長20.5%。全省129個縣、市、區全部通高等級公路,110個縣、市、區通高速公路,公路出行服務水平大幅提升。庫湖區水運出行條件顯著改善。民航客貨航線達到666條,國內外通航城市185個,基本實現南亞東南亞國家首都航線全覆蓋,全省民航年旅客吞吐量突破7000萬人次,位居全國前列。鄉鎮(街道)郵政局所覆蓋率達到100%,鄉鎮(街道)快遞網點覆蓋率達到99.8%。國際道路運輸合作范圍已擴展到越南6省和老撾10省,開通29條國際道路客貨運輸線路。城市群交通便利化水平不斷提高,昆明與滇中城市群其他主要城市實現1小時通達,城市軌道交通建設取得新進展,昆明地鐵通車里程達139.4公里。全省129個縣、市、區城鄉客運一體化水平達到AAA級及以上。運輸結構持續優化,“公轉鐵”、“公轉水”加快推進。云南特色“交通+旅游”加速融合,完成106個高品質高速公路服務區提升改造,“美麗鐵路”、“美麗公路”、“生態旅游航運”穩步推進。推進“互聯網+出行”,聯網售票、刷碼乘車、刷臉刷證進站等服務加快普及,持續打造“一機游”交通出行板塊,“12328”服務監督電話共受理有效業務149萬余件,出行便捷化水平不斷提高。
綠色平安發展理念不斷強化,智慧創新水平快速提高。開展綠色公路示范工程,有序推動綠色航道、綠色港口示范建設,持續推進昆明長水國際機場綠色機場示范工程建設,穩步推進綠色郵政“9571”治理工程,開展柴油貨車污染治理專項行動,資源能源利用效率不斷提升,溫室氣體排放得到有效控制。全行業安全形勢平穩向好,安全工程三年行動計劃任務圓滿完成,安全生產專項整治持續深入,“平安工地”建設穩步推進,完成約11萬公里的普通國省道、農村公路生命安全防護工程,完成1470余座危橋(隧)改造,“兩客一危”閉環管理全覆蓋,全面落實寄遞安全“三項制度”。深入推進“數字交通”建設,全省高速公路光網和感知網初見雛形,數據資源整合共享水平不斷提升,基本實現路網二維數字化。陸地交通氣象災害防治技術國家工程實驗室全面投入使用。
體制機制改革進一步深化,行業治理能力不斷提升。在全國率先形成了鐵路、公路、民航、水運、郵政“大交通”管理體制。深化收費公路制度改革,全面完成高速公路省界收費站撤站任務。交通運輸行政許可事項持續精簡,實現61個重點事項“一網通辦”,創新實施公路超限運輸許可“指尖辦”、“智能辦”。大力推動信用體系建設,在西部省份中率先進入“信用交通省”建設典型省份行列。行業監管體系不斷完善,監管平臺全面推廣。

經過“十三五”期間的建設與發展,全省綜合交通運輸體系建設成效顯著,較好地完成了“十三五”規劃目標,但對標國際國內先進水平,交通運輸對經濟社會高質量發展的支撐引領作用尚未充分發揮,綜合交通運輸發展不充分、不平衡、不協調的問題依然突出,與我國面向南亞東南亞輻射中心的定位還有較大差距。主要表現為:
基礎設施規模總量不足。鐵路路網密度僅為全國平均水平的70%,4個州、市不通鐵路,8個州、市不通高鐵。高速公路路網密度僅為東部發達地區的50%左右,19個縣不通高速公路。內河航道規模小,庫湖區航運基礎薄弱。運輸機場建設進展緩慢,通用機場數量偏少。
基礎設施等級結構不盡合理。鐵路復線率41.8%遠低于全國58.3%的平均水平。二級及以上等級公路比例7.89%遠低于全國13.5%的平均水平。航道等級總體偏低,三級航道僅占通航里程的0.3%,港口規模化和專業化水平低。
綜合運輸服務水平不高。綜合交通樞紐建設滯后,各種運輸方式一體化融合程度不高,鐵路、民航等樞紐集疏運仍以公路和城市道路為主。運輸結構性矛盾突出,貨運周轉量中公路占比71%、鐵路占比28.5%,公路為鐵路的2.5倍(全國平均為2倍),公路貨運主體地位尚未發生根本性轉變,“公轉鐵”、“公轉水”效果不明顯,多式聯運有待加快推進。郵政快遞服務均等化水平亟待提升。
創新與可持續發展能力不強。交通發展面臨的土地、環境、資金等要素制約更加嚴峻,投資收益下降與建設成本增長的矛盾愈發突出,投融資模式亟待創新。安全應急保障能力有待加強。新一代信息技術與交通融合深度不足。適應現代綜合交通發展的運行機制還需進一步健全。
第二節 形勢要求
當前及今后一個時期,全省發展面臨的機遇和挑戰都有新的發展變化。“十四五”時期是“兩個一百年”奮斗目標的歷史交匯期,是全面開啟社會主義現代化強國建設新征程的重要機遇期,也是云南建設我國面向南亞東南亞輻射中心、實現高質量發展的關鍵期。經濟社會發展以及交通強國建設的新形勢新任務對云南綜合交通運輸發展提出了一系列新的要求。
主動適應以國內大循環為主體、國內國際雙循環相互促進的新發展格局,要求充分發揮交通運輸“先行官”作用。在“大循環、雙循環”新發展格局下,內需潛力不斷釋放,內外循環活力日益強勁,交通運輸連接生產和消費兩端,是暢通國民經濟循環的基礎環節,也是擴大內需的重點領域,將成為擴大循環規模、提高循環效率的重要依托。云南交通運輸發展在“十四五”期間要繼續保持合理投資規模與建設速度,加快建設現代化高質量綜合立體交通網,提升交通運輸在擴大供給與需求、促進投資與消費方面的雙重功效,為全省經濟社會平穩健康發展做好支撐。
建設我國面向南亞東南亞輻射中心,要求打造國際性綜合交通門戶樞紐,構建連接太平洋與印度洋的陸海新通道。云南將建設成為強大國內市場與南亞東南亞國際市場之間的戰略紐帶,對內建立產業轉移承接結對合作機制,深化國內區域合作,對外抓住《區域全面經濟伙伴關系協定》(RCEP)簽署及生效后的重大機遇,主動參與國際經濟走廊建設,要求著力打造我國面向南亞東南亞輻射中心的綜合交通門戶樞紐,暢通連接周邊國家、輻射南亞東南亞的國際運輸通道,完善通達周邊省市,連接京津冀、長三角、粵港澳大灣區、成渝地區雙城經濟圈等重要經濟區的國內運輸通道,以交通基礎設施互聯互通引領高水平雙向開放。
促進區域協調與民族團結,大力推動新型城鎮化和鄉村振興,要求進一步提高省域互聯互通水平,加快交通基本公共服務均等化。全省將按照“滇中崛起、沿邊開放、滇東北開發、滇西一體化”的發展布局,建立更加有效的區域協調發展體制機制。圍繞鞏固拓展脫貧攻堅成果,進一步推進鄉村振興和我國民族團結進步示范區建設,使各族人民共享發展成果。要求交通運輸繼續發揮統籌區域協調、促進城鄉一體化的重要作用,依托綜合運輸通道建設,提升新型城鎮化品質,構建便捷高效的城際交通網,建設一體化的城市群交通網,進一步完善縣際、城鄉互聯互通的綜合交通網,提高農村和邊境地區交通通達深度,提高交通運輸基本公共服務均等化水平。
實施創新驅動戰略,建設交通強國試點省份,要求推動交通運輸高質量發展。在科技創新與交通運輸融合發展背景下,科技創新將成為提升交通運輸競爭力和服務效能的關鍵手段,全省將加快新舊動能轉換,推動交通運輸高質量發展,要求在交通運輸領域加快大數據、云計算、區塊鏈等技術的應用和推廣,充分發揮科技創新對現代綜合交通運輸體系建設的驅動引領作用,賦能交通運輸及關聯產業,由依靠傳統要素驅動向更加注重創新驅動轉變,增強雙循環動能。
建設我國生態文明建設排頭兵,發展全域旅游,要求將綠色發展理念貫穿交通發展全過程。習近平總書記指出要把碳達峰、碳中和納入生態文明建設整體布局,如期實現2030年前碳達峰、2060年前碳中和的目標。云南將建成我國生態文明建設排頭兵、最美麗省份、文化和旅游強省以及國內一流、國際著名的旅游目的地,要求交通運輸把綠色發展擺在全局工作的突出地位,在環境效益、社會效益、經濟效益等多重目標中尋求動態平衡,堅定不移地走資源節約型和環境友好型發展道路,將生態環保理念貫穿交通建設與發展的全過程,推進集約運輸、綠色運輸和交通循環經濟建設,努力實現交通運輸與生態環境和諧發展。
持續推進全面深化改革,要求推進交通運輸治理體系和治理能力現代化。全省交通運輸既有矛盾和新生矛盾相互疊加,要求在“十四五”期間進一步鞏固綜合交通改革成果,建立健全適應現代綜合交通運輸發展的體制機制,全面提升統籌協調能力。積極探索重要領域和關鍵環節改革措施,持續深化投融資體制改革,完善交通運輸現代市場體系,建立健全綜合交通樞紐、新業態新模式等方面的標準規范體系,不斷優化市場環境,破解體制機制障礙,促進行業持續健康發展。
綜合研判,“十三五”期間,云南綜合交通運輸發展實現了從“基本緩解”到“基本適應”的重大轉變,“十四五”期間,云南綜合交通運輸發展將由“基本適應”向“提質增效、適度超前”轉變,將全面提升云南在國內國際“大循環、雙循環”新發展格局中的嵌入度、貢獻度和價值鏈地位。
第二章 總體要求
第一節 指導思想
以習近平新時代特色社會主義思想為指導,全面貫徹黨的十九大和十九屆歷次全會精神,深入貫徹落實習近平總書記考察云南重要講話精神和省第十一次黨代會精神,正確認識和把握云南在全國發展大局中的地位和作用,立足新發展階段,完整、準確、全面貫徹新發展理念,主動服務和融入新發展格局,以人民滿意為宗旨,以高質量發展為主題,以供給側結構性改革為主線,以改革創新為根本動力,走“網絡化、一體化、智能化”的路子,著力補短板、優結構、促融合、強服務、提質效,加快構建安全、便捷、高效、綠色、經濟的現代綜合交通運輸體系,為全省經濟社會高質量發展提供強有力的交通運輸保障。
第二節 基本原則
強化支撐、先行引領。緊緊圍繞國家重大戰略和省委、省政府重大決策部署,進一步突出交通運輸服務屬性,以推進我國面向南亞東南亞輻射中心建設、支撐區域協調發展、服務鄉村振興戰略、助推全域旅游發展、保障產業重大項目為著力點,全力加快交通基礎設施建設,努力實現基礎設施適度超前配置,切實改善人民群眾交通出行條件,全面提升交通運輸保障能力。
統籌協調、系統推進。統籌各種運輸方式發展,發揮比較優勢和組合效率。統籌規劃、建設、養護、運營、管理等各環節,促進交通運輸全面發展。統籌區域城鄉協調發展,推進交通運輸、郵政快遞基本公共服務均等化。統籌國際國內發展,增強內外雙向開放的輻射能力。統籌速度、質量、效益的關系,用足存量,做優增量。統籌傳統交通與新型交通發展,實現交通運輸提質增效。
深化改革、創新驅動。充分發揮市場在交通運輸資源配置中的決定性作用,加快體制、技術、政策和管理創新,努力破解深層次矛盾,推進交通治理體系和治理能力現代化。抓住新一輪科技革命和產業變革機遇,加快先進信息技術與交通運輸深度融合,賦能交通運輸及關聯產業,推動模式、業態、產品、服務等聯動創新,提升客貨運輸服務品質。
安全可靠、綠色集約。牢固樹立安全第一的理念,強化交通安全的紅線意識和底線思維,完善交通運輸安全保障,提升非傳統安全的防控應急水平,全面提高交通運輸系統的安全性和可靠性。落實國家生態文明建設戰略,切實轉變發展方式,把生態環保理念貫穿到交通運輸發展全過程,努力實現交通運輸綠色可持續發展。
第三節 主要目標
《云南省綜合立體交通網規劃綱要》提出,到2035年,交通強省建設目標基本實現,形成高水平網絡,提供高品質服務,實現高質量發展,陸路、空中、水上、樞紐協同融合,基本建成便捷順暢、經濟高效、綠色集約、智能先進、安全可靠的現代化綜合立體交通網。綜合交通網絡覆蓋更加廣泛,綜合交通樞紐銜接更加順暢,綜合交通網絡承載能力明顯提高,有力支撐“1233出行交通圈”和“113快貨物流圈”。交通基礎設施質量、智能化與綠色化水平進入全國先進行列,人民群眾交通服務滿意度明顯提高,支撐現代化建設的能力顯著增強。
“十四五”期間,立足全省綜合交通發展現狀,聚焦綜合交通發展主要矛盾,錨定2035年遠景目標,加快交通強省建設。到2025年,交通強省建設邁出堅實步伐,安全、便捷、高效、綠色、經濟的現代綜合交通運輸體系進一步完善,高品質快速網、高效率干線網、廣覆蓋基礎網、多層級綜合交通樞紐體系建設取得顯著成效,我國面向南亞東南亞輻射中心的交通運輸支撐保障能力大幅提升。
1.基礎設施
設施規模持續擴大。綜合交通投資規模力爭達到1.3萬億元以上,實體線網總里程達到36萬公里。鐵路營運里程力爭達到6000公里(高鐵里程1600公里),建成和在建鐵路里程力爭達到8000公里。公路總里程達到35萬公里,高速公路建成通車總里程確保達到1.3萬公里、力爭達到1.5萬公里,新改建普通國省道3000公里,新改建農村公路6萬公里。改善航道里程1000公里、航道總里程達到5300公里,新增內河港口泊位60個。在建及運營運輸機場總數量達到20個。
等級結構更加優化。鐵路電氣化率達到80%以上,高鐵動車營運里程占比達到60%。普通國道二級及以上比例達到70%,普通省道三級及以上比例達到50%。三級及以上航道里程達到500公里以上,1000噸級及以上港口生產性泊位達到16個。
服務覆蓋更加廣泛。鐵路基本實現覆蓋全部州、市,高鐵覆蓋300萬人以上州、市和重點旅游區。全省基本實現縣縣通高速公路。普通國省道公路高水平覆蓋所有縣級節點、交通樞紐、物流節點、邊境口岸和重要產業經濟點。通三級公路的鄉鎮(街道)比例達到65%以上,30戶以上自然村通暢率達到65%以上。庫湖區航運設施服務均等化水平大幅提升。運輸機場百公里半徑服務覆蓋全省90%國土面積。郵政快遞城鄉末端網絡更加健全。
運輸通道內暢外通。5條國際綜合交通運輸通道高質便捷,5條國內綜合交通運輸通道高效發達,雙向開放水平進一步提升,5條省內綜合交通運輸通道基本形成,區域協調發展能力不斷增強。
2.運輸服務
運輸服務能力顯著提升。鐵路逐步實現客貨分行、客貨分運、客貨分站,客運動車服務比重進一步提升,鐵路貨運市場占比不斷提高。公路建設、管理、養護發展更加協調,公路網絡效益和整體效能進一步提升,公路路況水平進一步改善,高速公路優等路率達到90%以上,普通國道優良路率達到85%以上,普通省道優良路率達到80%以上,農村公路優良中等路率不低于85%。全省70%以上的縣、市、區城鄉客運一體化水平達到AAAA級及以上。專業化船舶運力提升,貨船平均噸位達到1000噸,客船平均客位達到500人。全省航線數量達到750條以上,通航城市達到210個。具備條件的行政村(社區)實現“村村通快遞”。
公眾出行便捷快速。旅客出行服務系統更加智能,旅客聯程運輸比例大幅提升,客運“電子客票”廣泛應用,二級及以上道路客運站、省際和市際客運班線電子客票覆蓋率分別達到99%和80%,客運出行體驗顯著提升。昆明與南亞東南亞主要城市實現3小時通達,滇中城市群1小時交通圈建設取得顯著成效。新建綜合客運樞紐各運輸方式間換乘距離控制在300米以內。城市軌道交通列車正點率達98.5%,兌現率達99%。城市公共交通網絡更加完善,特殊人群出行更加便利,交通出行適老化服務水平顯著提升。農村客運服務水平進一步提高。
物流運輸集約高效。運輸結構進一步優化,鐵路在中長途大宗貨運中的占比顯著提升,物流運輸成本顯著降低。貨運“一單制”加快推行,冷鏈物流等專業化物流快速發展,多式聯運、甩掛運輸、馱背運輸等運輸模式得到有效推廣。城市配送網絡更加完善,縣、鄉、村三級物流配送網絡更加健全,農產品上行和工業品下行的雙向配送渠道更加暢通。國際貨物運輸更加便利,國內國際循環更加高效。全球重點城市航空快貨基本實現3日內送達。
樞紐銜接逐步順暢。綜合交通各方式銜接更加緊密,形成一批一體銜接的綜合客運樞紐和高效轉運的綜合貨運樞紐,旅客換乘更加便捷順暢,貨物換裝轉運效率顯著提高,樞紐集疏運系統更加完善。
3.轉型發展
創新智能成效凸顯。科技創新對綜合交通運輸高質量發展的支撐引領能力不斷增強,行業創新能力、重點科技研發、成果推廣應用等取得新成效。綜合交通基礎設施全要素、全周期數字化水平顯著提升。交通通信網絡廣泛覆蓋,交通感知網絡互感互聯。綜合交通大數據中心體系進一步完善,綜合交通數據資源深度融合,網絡安全體系可控可信。
綠色交通成效顯著。基礎設施環境友好、運輸裝備清潔低碳、運輸組織集約高效的綠色交通體系初步構建。建立綠色交通發展長效機制,綠色交通發展標準體系進一步完善。新增新能源與清潔能源城市公交、出租車占比不低于50%,營運車輛單位運輸周轉量二氧化碳排放較2020年下降5%,營運船舶單位運輸周轉量二氧化碳排放較2020年下降3.5%。重點港口碼頭岸電配套設施全覆蓋。
安全應急保障有力。設施安全防護水平進一步提高,運行監測覆蓋范圍更加廣泛,運輸安全態勢保持平穩,交通應急救援體系基本建成。普通國省道一、二類橋梁比例達到90%。生產安全事故總量和死亡人數“雙下降”。高速公路重點路段、普通國省道重要節點運行實時監測數據接入率達到90%,重點水域營運性船舶監測覆蓋率達到60%,“兩客一危”和重載貨車北斗衛星導航系統安裝率達到100%。
交通與旅游深度融合。“快進慢游”的旅游綜合交通運輸體系持續完善,大滇西旅游交通環線全面貫通。交通基礎設施旅游服務功能進一步強化,旅游客運服務能力顯著提高。
4.治理能力
政府治理現代化加快推進。省、州市、縣三級政府間的交通運輸職責進一步理順。綜合交通一體化融合發展管理體制機制初步形成。政府部門法治建設成效顯著,法治監督體系更加完備。交通運輸綜合行政執法改革進一步深化。公路收費制度和養護制度改革不斷推進。“放管服”改革不斷深入,事中事后監管能力持續增強,審批重點事項實現“一網通辦”全覆蓋。
市場治理現代化不斷完善。市場化改革持續深入,市場環境更加公平統一開放,多元化投融資體制機制更加健全,以信用為基礎的治理能力不斷增強。市場監督體系更加健全,市場治理規則更加明確,行業法律法規和標準規范更加完善。
人才隊伍精良專業。人才隊伍規模不斷壯大,人才結構持續優化,行業人才發展環境顯著改善。交通運輸執法隊伍能力和水平不斷提升。教育培訓水平不斷提高,行業緊缺人才培養取得實效。

第三章 提升我國面向南亞東南亞輻射中心的交通保障能力
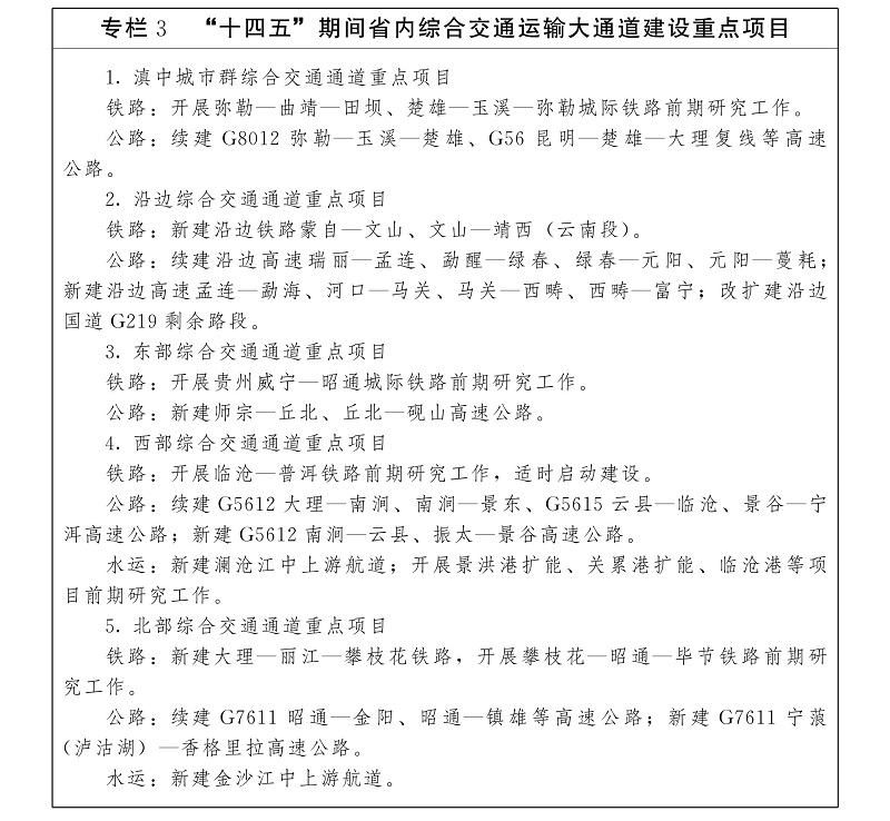
第一節 推進綜合交通運輸大通道建設
1.加快建設5條國際綜合交通運輸大通道。推動中越、中老泰國際運輸通道全面暢通,推動中緬國際運輸通道建設取得進展,統籌通道內各種運輸方式發展,加快通道內鐵路建設,提升通道內公路服務能力,鞏固和拓展民航國際航線,推進水運航道建設,提升與周邊國家交通基礎設施互聯互通水平,全面支撐—中南半島、孟中印緬2條國際綜合交通經濟走廊建設。
2.加快建設5條國內綜合交通運輸大通道。推動京(蓉)昆、京(渝)昆、滬昆、廣昆通道鐵路提質、公路擴能,打通滇藏綜合交通運輸通道,加密和優化民航國內航線,推進右江百色庫區高等級航道(云南段)及百色水利樞紐通航設施建設,形成高效發達的出省綜合交通運輸通道,全面支撐昆明—京津冀、昆明—長三角、昆明—粵港澳大灣區、昆明—西藏4條國內綜合交通經濟廊帶建設。
3.加快建設5條省內綜合交通運輸大通道。圍繞“暢通綜合通道、完善方式配置”,貫通鐵路、公路通道,統籌推進通道內重點項目建設,全面支撐滇中城市群、沿邊、滇東北—滇東南、滇西—滇南、滇西北—滇東北5條省內綜合交通經濟軸線建設。

第二節 推進綜合立體交通網絡建設
推動公路網、鐵路網、航空網、水運網、郵政網深度融合,構建綜合交通基礎設施“3張網”,進一步完善綜合交通經濟走廊骨架網,實施綜合交通八大重點工程。

1.建設高品質的快速網
推動高速及城際鐵路建設。加快推進連接成渝地區雙城經濟圈、北部灣城市群、粵港澳大灣區等方向的高速鐵路客運通道建設,續建重慶—昆明、彌勒—蒙自高速鐵路,力爭大理—麗江—攀枝花等鐵路開工建設,基本形成以昆明為中心的滇中城市群內部1小時鐵路交通圈,與省內其他城市群之間實現2小時到達。
優化高速公路網絡。在縣域高速公路“能通全通”工程基礎上,以“加密滇中、沿邊拉通、滇西循環、互聯互通”為重點,新建陸良—尋甸等高速公路,完善滇中環線及放射線,推進滇中城市群高速公路全面成網。新建孟連—勐海等高速公路,補齊沿邊高速公路干線,增加沿邊支線公路。新建賓川—南澗等高速公路,實現大滇西旅游交通環線的大環線和小環線全面成網。新建瀘西—丘北—廣南—富寧等高速公路,提升全省高速公路互聯互通水平,實現重點相鄰城市直達聯通、與周邊省(區、市)快速暢通、與周邊國家互聯互通。
完善運輸機場布局。打造昆明國際航空樞紐,加快基礎設施改擴建進度,提升昆明長水國際機場保障能力和運行效率。續建紅河蒙自機場,新開工昭通機場遷建,加快元陽、楚雄等新建機場建設,基本實現民用運輸機場對全省各州、市全覆蓋。加快實施麗江等既有支線機場提升改造,提高既有支線機場保障能力。積極推進普洱機場遷建和景東等新建機場前期工作。促進區域機場協調發展,加快培育麗江、西雙版納、芒市等機場的區域次樞紐功能。以“保騰芒一體化”為樣板,探索機場群協同發展。

2.建設高效率的干線網
推進普速鐵路建設。重點填補滇西、沿邊地區鐵路網空白,完善普速鐵路網絡布局。續建麗江—香格里拉、大理—瑞麗、敘永—畢節(云南段)鐵路,同步實施普速鐵路提質開行動車工程。新建蒙自—文山等鐵路,促進鐵路沿線資源開發,提升資源富集區、貨物主要集散地的通達度,助力沿邊地區開發開放。推進滇藏鐵路(云南段)、保山—瀘水、臨滄—清水河等鐵路前期研究工作,適時啟動建設。
實施普通國省道改造。繼續推進普通國省道既有低等級路段升級改造,基本消除斷頭路、瓶頸路、等外路和無鋪裝路面。重點加快沿邊國道G219云南境內剩余路段建設,提升維穩戍邊能力。推進城鎮過境、出入口等瓶頸路段改造,優化路網結構,提高服務水平,實現與高速公路、城市道路、農村公路的有效銜接。對長期超負荷運行、路面破損嚴重的路段實施路面改造,提高普通國省道安全性、抗災能力和行車舒適性。全面提升普通國省道的基本公共服務能力,助力新型城鎮化和區域協調發展。
拓展水運航道網絡。積極推進金沙江—長江干線航道提升,加快推進右江(富寧)—珠江(廣州)航道通航設施建設。繼續提升瀾滄江—湄公河航道通航能力,加快實施境內段和界河段的航道升級工程。適時推進中緬瑞麗江、中越紅河等航道建設。推動水運航道向中上游段、支流等拓展延伸。加強規模化港口建設。

3.建設廣覆蓋的基礎網
推進農村公路建設。推動“四好農村路”高質量發展,鞏固交通扶貧成果,服務鄉村振興戰略實施。重點加快30戶以上自然村(組)通硬化路建設,提高農村公路通達深度。推進重要縣鄉道升級改造,實施具備條件的鄉鎮(街道)通三級公路(含旅游路、資源路、產業路),建設一批美麗農村公路,實現鄉鎮(街道)與縣城、鄰近普通國省道間便捷連通與快速集散。繼續推動農村公路生命安全防護、危橋危隧改造等工程建設。

推進鐵路專用線建設。實施連接產業園區、物流園區、大型工礦企業、港口等的鐵路專用線補短板工程,打通鐵路運輸“最后一公里”。
推進庫湖區航運設施建設。進一步完善金沙江、瀾滄江及洱海等庫湖區的便民碼頭及相應配套保障設施建設,提高人民群眾獲得感。
推進通用機場建設。完善全省通用機場布局體系,有序推進彌勒、鳳慶等一批通用機場建設,為各類通航作業、應急救援提供基本設施保障,鼓勵在適宜的庫湖區發展通用航空作業。
完善郵政快遞設施。建設面向國際、輻射全國、覆蓋全省的郵政快遞寄遞網絡。優化完善郵政快遞樞紐建設,合理布局冷鏈倉儲、集疏運、快遞分揀等物流基礎設施。推進國際班列運輸郵件快件,提高郵政業與瀾滄江—湄公河區域國家開放合作水平。大力發展縣、鄉、村三級物流配送網絡,以縣域物流集散中心、鄉鎮配送節點、村級公共服務點為支撐,健全完善城鄉高效配送網絡。推動郵政快速末端服務設施與公共服務設施同步規劃建設。推進農村地區郵政網點升級改造,提升標準化和規范化水平。推進交郵深度融合發展,推動在機場、汽車站、火車站、港口碼頭等重要交通節點的郵政裝卸、接駁、倉儲功能區建設。
第三節 推進綜合交通樞紐建設
構建多層級綜合交通樞紐體系。完善客貨運樞紐布局,優化綜合交通樞紐集疏運網絡,強化昆明國際性綜合交通樞紐門戶功能,提升大理、曲靖等全國性綜合交通樞紐中轉組織能力,積極培育紅河全國性綜合交通樞紐。提高昭通、文山、德宏、西雙版納等區域性綜合交通樞紐銜接服務水平。加快麗江、楚雄、玉溪、保山、臨滄、普洱、怒江、迪慶等地區性綜合交通樞紐建設。打造瑞麗、磨憨、河口、猴橋、清水河等口岸型綜合交通樞紐。
推進綜合客運樞紐場站建設。建設一體銜接的綜合客運樞紐,推動各方式場站集中布局,積極引導立體換乘、同臺換乘,促進樞紐內部便捷換乘,優化內外交通快速轉換,推進多種運輸方式統一規劃、同步建設、協同管理,推動中轉換乘信息互聯共享。
推進綜合貨運樞紐場站建設。建設高效轉運的綜合貨運樞紐,推進公路物流園區與鐵路貨場、航空貨運、港口的集中布局。加快多式聯運型樞紐園區建設,加強多式聯運換裝設施和設備配置,打造統一的聯運裝卸平臺,促進綜合貨運樞紐集約化、規模化、專業化發展。
完善樞紐場站集疏運條件。加快推動專用疏港公路、鐵路專用線進港入園。支持大型綜合客運樞紐直接接入高速公路、快速路,推進昆明長水國際機場2條以上軌道交通銜接,優化樞紐周邊及進出站交通組織。
第四章 提升綜合交通運輸服務品質效率
第一節 提升旅客出行服務品質
大力發展旅客聯程運輸。依托昆明長水國際機場、昆明高鐵南站、大理高鐵北站等綜合交通樞紐,建設一體化的聯程客運系統,推動各種運輸方式設施對接、服務銜接、信息互通、管理協同。建設“一票制”旅客運輸服務平臺,形成“無縫化”旅客聯程服務鏈條。倡導共享交通發展模式,提高各種運輸方式的組合效率,實現“出行即服務”。加強干線運輸方式間、城市交通與干線運輸方式間運營信息、班次時刻、運力安排等協同銜接。
提升國際客運服務水平。以促進同周邊國家經貿往來和沿邊地區經濟社會發展為目標,力爭開通至老撾客運班列,加快開辟及加密瑞麗至緬甸、猴橋至緬甸、元江至越南等國際跨境道路客運班線,加密至曼谷、吉隆坡、萬象、新加坡等樞紐城市和清邁、普吉等熱點旅游城市的航線航班,完善國際客運服務線路布局,不斷提升國際客運服務質量。
完善區際城際客運服務體系。持續提升昆明長水國際機場至北京、上海和廣州等大型國際樞紐的航班密度,適度擴大航空快線網絡規模,持續增加國內航班密度,進一步豐富省際、省內主要城市間航線網絡。進一步完善高鐵客運網絡,提升動車服務品質,改善普速列車服務水平。以滇中城市群為重點,構筑大容量、高效率快速客運服務,推動軌道交通通勤化、城際道路客運公交化。
推進城鄉客運一體化發展。推動城市軌道交通和城市快速公交系統發展,加快昆明地鐵(輕軌)項目建設,鼓勵有條件的州、市發展其他制式城市軌道交通。鞏固拓展具備條件的鄉鎮(街道)和行政村(社區)通客車成果,全面提升城鄉客運網絡的覆蓋廣度、深度和服務水平。推動城市公共交通線網向周邊縣城、鄉鎮(街道)以及客流集散點延伸,推動有條件的地區實行農村客運公交化改造,推行“農村客運+鄉村旅游”等農村客運新模式。
加快推動客運服務模式創新。積極引導“互聯網+交通”發展,打造基于移動終端的“指尖出行”服務,推廣“無紙化出行”,推進實施“無感安檢”、“無感通關”、“無感支付”。探索創新“客運+”服務模式,依托大數據、互聯網提供出行過程中的綜合服務,推動“客運+旅游”等發展,打造新型客運服務產業鏈。

第二節 促進貨運服務集約高效
調整優化貨物運輸結構。推動鐵水、公鐵、公空、空鐵等多式聯運發展,加快多式聯運信息共享,推動不同運輸方式標準規則銜接,推動多式聯運示范工程,打造一批集裝箱鐵水、公鐵聯運樞紐。推廣應用貨運電子運單,加快發展“一單制”聯運服務模式,提升多式聯運服務水平。積極落實運價調整機制,發揮市場配置資源的決定性作用,進一步提高鐵路貨物運輸市場競爭力。深化公路貨運車輛超限超載治理,逐步減少重載柴油貨車在大宗散貨長距離運輸中的比重,加快鐵路專用線等建設,加快推進大宗貨物和中長途貨物“公轉鐵”、“公轉水”。
提升國際貨運服務水平。完善國際運輸通道和寄遞網絡布局,構建面向全球的國際物流服務網絡,重點推動輻射緬甸、老撾、越南、柬埔寨、泰國等國家的跨境物流服務體系建設。開行昆明始發的中歐、中亞班列。強化海關特殊監管區、國際陸港、口岸等協調發展,深化口岸物流聯檢聯動機制,增強與海關、商務、公安等部門的信息交互和數據對接,提升通關效率和國際化服務效能。推進與南亞東南亞以及環印度洋地區國家全貨機航空貨運航線建設,打造航空物流集散中心、跨境物流中心和生鮮產品轉運中心。推動建設昆明、河口、瑞麗、猴橋等國際郵件互換局、國際快件監管中心和國際郵件(跨境快件)處理中心。
推進道路貨物運輸轉型升級。鼓勵道路貨運企業轉型升級,支持引導貨運大車隊、掛車共享租賃、甩掛運輸、企業聯盟、品牌連鎖等模式發展,培育規模化、集約化、網絡化道路貨運企業。鼓勵和積極發展道路貨物運輸網絡平臺,有效整合運力、倉儲、配送、技術、人力等物流資源,不斷提升貨運物流組織水平。
完善城鄉物流配送體系。統籌物流園區(貨運樞紐)、城市配送網絡節點規劃建設,完善配送車輛停靠裝卸配套設施。加快建設城市綠色貨運配送體系,鼓勵發展統一配送、集中配送、夜間配送等集約化組織模式,推動城市配送車輛標準化、專業化、清潔化發展。推進“快遞進村”,提升農村物流服務水平,綜合利用商貿、交通運輸、郵政、快遞、供銷等多種資源,為高原特色現代農業產業提供包裝、存儲、運輸、銷售等一體化服務。推廣農村貨運班線、農村客運班車利用貨倉承接小件快運等農村物流服務模式。
推動物流服務創新發展。鼓勵“互聯網+”高效物流等業態創新,促進貨源、車船源和物流服務等信息高效匹配。推動跨部門、跨方式、跨區域物流信息開放共享,推進物流信息平臺建設,實現物流數據高效集成、共享及應用。圍繞國際產能合作重點領域,推動我省骨干制造企業與物流、快遞企業合作開辟國際市場,打造安全可靠的國際國內生產型寄遞物流體系,培育一批具有全球采購、全球配送能力的國際供應鏈服務商。通過供應鏈云、供應鏈金融、智慧物流數字化平臺組成數字化網絡,打造數字供應鏈物流新生態。
推進專業物流發展。加快發展冷鏈運輸,補齊冷鏈物流集配裝備和倉儲設施短板。探索發展航空短途貨運。推動大宗貨物儲運一體化。加強危險貨物全程監管,加強物流操作、貨物包裝及運輸工具標準化建設,創新跨區域聯網聯控技術手段和協調機制。加快引進培育技術設備先進、運作流程規范、核心競爭力強的專業化大型物流企業。

第三節 推進交通運輸與相關產業融合發展
加快樞紐經濟發展。依托昆明長水國際機場發展臨空經濟,優化機場周邊空間布局,聚集航空物流、快件快遞、跨境電商、商務會展、綜合保障等產業,形成新經濟增長極。依托高鐵站發展高鐵經濟,結合人口、產業布局和經濟轉型升級,引導和推動現代物流、商貿金融、電子商務、旅游服務等關聯產業聚集和規模化發展,形成品牌效應和規模效益。探索建設集農村客運、郵政快遞、農村旅游、汽車維修、信息服務和公路養護等功能于一體的鄉鎮綜合運輸服務站,充分融合高原特色農產品銷售、文化展示等功能。
推動交通與旅游深度融合。構建由對外快速交通網、周邊服務交通網、景區集疏交通網共同構成的旅游交通網絡,形成“快進”、“慢游”旅游交通基礎設施體系。加快推動車、站、路景觀一體化設計,完善沿線驛站、觀景臺等服務設施。推進美麗鐵路、美麗公路、旅游航道建設,推動設施與周邊環境協調發展。優化設計鐵路車站站房、站前廣場、進站道路等,開展鐵路紅線外安全隱患整治和綠化美化。加快推進高品質服務區建設,推動服務區景區化,打造一批A級以上景區式服務區,推進公路沿線旅游廁所建設,開展公路路域環境整治,全面提升公路沿線設施服務品質。建設綜合客運服務平臺,推動綜合交通旅客聯程運輸,探索觀光航運、開行“慢火車”等旅游交通產品。
推進交通空間綜合開發利用。鼓勵交通基礎設施與周邊空間立體綜合開發,結合城市發展規劃,融合交通運輸與商業娛樂功能,打造依托綜合交通樞紐的城市綜合體和產業綜合區。統籌城市軌道交通與城市地下綜合管廊的布局和建設,加快地下空間綜合開發,提高地下資源利用效率。推動高速公路、普通國省道服務區向交通運輸、生態、旅游、消費等復合型服務區轉型。
第四節 引導運輸裝備技術提升
大力推廣綠色運輸裝備應用。強化污染排放源頭管控,積極推廣新能源和清潔能源車輛在城市公交、出租汽車、旅游大巴、城市配送、郵政快遞、機場保障等領域應用,加速淘汰落后技術和高耗低效交通裝備,持續推進超標排放柴油貨車更新。加強交通能源基礎設施一體化發展,在樞紐站場、服務區、停車區、自駕車營地等節點規劃建設加氣設施和充電設施。推進新能源或清潔能源動力船舶發展,鼓勵支持航運企業淘汰高耗能、高污染的老舊船舶,更新為高能效、低排放的新型船舶,鼓勵有條件的港口和旅游景點在營運或觀光船舶上推廣應用液化天然氣和電力等清潔能源,提升運營船舶綠色化水平。
推動交通運輸裝備技術升級。鼓勵發展中高級公路營運客車和客船,支持農村客運發展安全、實用、經濟型客車和客貨兼用型營運車輛,發展容量大、安全度高、舒適度好、技術性能強的城市公交節能環保型車輛,推動客運載運工具實現高級化和舒適化。推廣應用與市場需求相匹配的貨運裝備,加快運載單元、快速轉運設備、專用載運機具等升級改造,積極發展集裝箱、廂式、冷藏等專用運輸車輛和標準車型,推進城市配送車型標準化,推動貨運裝備向專業化、標準化、輕量化方向升級。加強先進施工、養護裝備的應用,提高工程建設與養護的自動化、智能化水平。推進船舶裝備技術升級,積極推進內河運輸船舶標準化。
第五章 推動綜合交通運輸轉型升級
第一節 強化科技智慧創新引領
夯實行業科技創新發展基礎。強化長壽命綠色材料、服役狀態快速感知識別、交通運輸組織安全與應急保障、生態友好型綠色交通建造技術、智能車路協同系統集成等關鍵核心技術研發,加快前沿技術成果轉化。強化行業重點科研平臺建設,優化科技創新平臺布局,推進重點實驗室、研發中心等建設,完善交通科技創新體制,加強科技創新人才培養,推進行業青年科技骨干團隊建設。
打造智慧交通基礎設施。推動交通基礎設施數字轉型和智能升級。推進智慧公路建設,提升公路基礎設施規劃、設計、建設、養護、運行管理等全要素、全周期數字化水平,深化高速公路電子不停車收費系統(ETC)門架應用,重點打造昆大麗香、昆玉磨智慧高速試點,提升“人、車、路、云”融合協同能力。推進智慧鐵路建設,打造數字化、自動化、智慧化場站。推進智慧航運建設,實現航運綜合管控,推動實施瀾滄江智慧航道工程。推進智慧機場建設,建設機場運行“一張圖”,探索機場遠程塔臺等新技術應用。推進智慧郵管建設,建設郵政業大數據中心。推進智慧城市交通建設,以昆明、保山、文山、玉溪等為試點打造“城市大腦”,推進昆明長水國際機場等智慧樞紐工程建設。
加強信息基礎設施建設。推廣應用5G通信、北斗系統、大數據、區塊鏈、人工智能等先進技術。構建綜合交通大數據中心,打造綜合交通行業云,推動數據上云、業務上云、監管上云、服務上云。全面整合現有物聯感知設備資源,部署主動預警設施,構建跨運輸方式的運行監測網絡。實現高速路域全光纖覆蓋,重點樞紐和服務區5G信號全覆蓋。開展基于5G的車聯網示范項目,積極推進自動駕駛測試基地和先導應用示范工程建設。鼓勵多維感知、高精度定位、智能網聯的設備應用,加強重點營運車輛等載運工具智能主動安全防控技術的研發與應用,提升工具裝備自動化、智能化和網聯化水平。
打造一體銜接數字出行網絡。以提高電子客票使用率為切入點,打造跨運輸方式、跨區域全程電子化客運服務體系。加快完善“一機游”交通出行服務平臺、交旅融合大數據服務平臺等信息服務平臺,打造“一路暢通”出行支撐保障體系。構建交通樞紐智慧化管理平臺,提供實時出行信息服務,建設綜合交通樞紐室內導航系統,強化智慧化信息引導,全面提升公眾出行體驗。
打造智慧貨運物流服務網絡。發展“互聯網+”高效物流,推進貨運單證電子化,推動電子運單跨部門、跨方式、跨區域共享互認,實現貨運物流的全鏈條一體化信息化服務,推行“一單制”等聯運服務,促進實物流、信息流和資金流的融合。積極推進電子商務和城市貨運配送供應鏈信息交互共享。推進快遞物流智能收投終端和末端服務平臺建設。強化物流園區間信息共享和業務協作。推動國際物流供應鏈信息服務網絡建設。鼓勵有條件的地區優先發展無人配送產業。
升級行業精準數字治理監管。融入創新理念與先進技術,加強綜合交通運輸信息化工作的頂層設計。加強數據協同應用,推進數字化管理,深入推動“一網通辦”便民政務服務。打造綜合交通運輸“數據大腦”,建設省級綜合交通運輸信息平臺,推動行業骨干業務系統橫向共享、縱向互聯,依托云計算、大數據等信息技術,有效支撐工程建設、公路管理、道路運輸、綜合執法、水上交通、安全應急等領域業務開展,提升行業決策、運行監管和調度指揮的數字化和智能化水平,構建高效的綜合交通運行協同和應急指揮體系。建設“數字郵管”綜合信息服務系統,推動省、州市郵政行業的數字資源融合。
第二節 推進綠色低碳轉型發展
全面推動交通運輸規劃、設計、建設、運營、養護和管理全生命周期綠色低碳轉型,協同推進減污降碳,推動落實綜合交通領域碳達峰、碳中和目標。
推進綠色交通基礎設施建設。持續推進綠色鐵路、綠色公路、綠色航道、綠色港口、綠色機場、綠色運輸場站等綠色基礎設施建設,在全生命周期貫徹生態文明理念。創新“路景融合”模式,持續開展路域環境整治和綠色服務區設施建設。加強廊道、土地、岸線等資源集約節約利用。加大設施建設和運營中的污染物排放控制力度,推進廢水廢物的循環利用,注重交通建設工程的生態補償與修復等生態保護工作,推廣應用綠色建材和綠色技術、工藝,統籌推進既有碼頭環保設施升級改造和新建碼頭環保設施建設,確保生產生活污水達標排放。
大力發展綠色運輸系統。以“公轉鐵”、“公轉水”為核心繼續推進運輸結構調整,鼓勵應用多式聯運、甩掛運輸、共同配送等高效運輸組織模式。開展城市綠色貨運配送示范工程,完善干支銜接的公共貨運樞紐設施,優化城市配送車輛便利通行政策,促進城際干線運輸和城市末端配送的有機銜接,持續推進郵件快件包裝綠色化、減量化和可循環,推廣循環周轉袋、循環箱、共享快遞和冷鏈保溫箱等技術裝備應用。開展綠色運輸企業示范創建活動。
深化綠色低碳出行理念。以昆明、保山、玉溪和普洱為試點,開展“綠色出行”示范創建專項活動,實現綠色出行比例和綠色出行服務滿意率“雙達標”。建立綠色交通文化,深入開展綠色交通、文明出行宣傳教育活動,全面提升從業人員、社會公眾的節能環保意識和能力。倡導“135”綠色低碳出行方式(上下班和辦理公務時,在1公里以內的盡可能選擇步行,在3公里以內的盡可能選擇自行車,在5公里以內的盡可能乘坐公共交通工具),逐步推進自行車復興計劃,形成全社會人民群眾廣泛參與綠色交通的發展環境。
第三節 提高安全應急保障能力
提高設施裝備安全品質和交通網絡抗風險能力。構建現代化工程建設質量管理體系,持續推進“平安百年品質工程”建設。持續加大基礎設施安全防護投入,提升各種運輸方式的交通基礎設施安全防護能力。加快建立現代化養護體系,提升養護管理能力,增強交通基礎設施耐久性和可靠性,提升公路、鐵路、水運等設施服務保障水平。加大道路、橋梁、隧道、碼頭、渡口等安全運行檢測與智能預警系統建設力度,加強安全防護設施的檢查、維修、養護、更換。嚴格準入標準和登記,強化載運工具質量管理,持續推進“兩客一危”和重載貨車北斗衛星導航系統安裝。加強風險識別和動態監測,聚焦重點區域多通道、多方式、多路徑建設,提升綜合交通網絡在突發事件下的可替代、可修復、抗災毀能力。
健全安全監管機制。完善安全生產管理制度,明晰各級交通運輸主管部門安全生產監督管理工作責任范圍,督促企業建立健全安全生產內部規章制度。全面推進風險分級管控和隱患排查治理“雙重預防”機制建設,健全常態化隱患排查治理制度。加強工程建設施工安全監管,提升“平安工地”建設能力,嚴格落實“紅線行動”。加強依法運營檢查和市場準入管理,強化運輸運營環境整治。加強危險化學品運輸安全監管。建立完善安全生產信用體系,加強安全生產誠信管理。全面加強安全監管機構隊伍和安全監管能力建設。構建“1+16”郵政業安全發展中心體系,推動安全監管支撐機構建設,實現省級全覆蓋、市級穩步健全。
提升安全應急保障能力。建立健全綜合交通應急管理體制機制,完善省、州市、縣三級應急預案體系。構建一體化綜合交通應急指揮體系,建立跨地區、跨部門、跨企業應急處置聯動機制。加快提升受災干線公路路段破壞與堵塞等的搶通能力,進一步提高瀾滄江、金沙江等重點航道通航保障能力。加強國家區域公路交通應急物資儲備中心等綜合交通安全應急裝備物資儲備基地建設。加強交通應急救援專業隊伍建設,有序引導社會力量參與。建設常態化疫情防控工作機制,完善疫情防控指揮體系,落實“外防輸入、內防反彈”各項工作。
第六章 推進行業治理體系和治理能力現代化
第一節 加強黨的領導和黨風廉政建設
堅持和加強黨的全面領導。堅持用習近平新時代特色社會主義思想武裝頭腦、指導實踐、推動工作,認真貫徹落實黨中央、國務院決策部署,增強“四個意識”,堅定“四個自信”,做到“兩個維護”。充分發揮黨總攬全局、協調各方的作用,加強黨對交通行業發展各方面各環節的領導。加強交通行業基層黨組織建設,引導廣大黨員發揮先鋒模范作用,把基層黨組織建設成為新時代綜合交通高質量發展的堅強戰斗堡壘。
強化黨風廉政建設。嚴格落實全面從嚴治黨的責任制度,完善黨委(黨組)主體責任、黨委(黨組)書記第一責任、班子成員“一崗雙責”、紀委監督責任“四責協同”機制,完善權力運行制約和監督機制。嚴明黨的政治紀律和政治規矩,強化警示教育,督促黨員干部守住底線、不碰紅線。創建全省縣域高速公路“能通全通”、“互聯互通”工程“陽光工程·廉潔通道”長效機制,切實提高黨風廉政建設水平和廉潔自律水平。堅定不移狠抓執紀問責,加強日常監督問責,對違紀違法問題發現一起查處一起,發揮制度剛性約束。
第二節 完善政府管理體制機制
深化交通運輸法治部門建設。健全地方法規體系,加快推進交通運輸領域地方性法規的立改廢釋工作。完善具有云南特色的標準規范體系,健全地方標準體系。推進交通運輸綜合行政執法改革,切實提升綜合交通運輸執法能力,深化交通運輸執法基層“四基四化”建設,建立健全協同高效的執法聯動長效機制,推進行政執法信息化建設,提升執法數字化水平。
加快推進政府職能轉變。深化行業簡政放權和放管服改革,實施“權力清單”制度,依法取消、下放、轉移一批不符合全面深化改革要求的行政權力,加大行政審批事項取消和下放力度。深化行政審批管理制度改革,規范行政審批運行機制,優化行政審批流程,提高“一網通辦”覆蓋率,提高行政審批效率。增強政府部門服務意識,強化公共服務職能,將服務理念貫穿到綜合交通運輸發展全過程。
完善綜合交通運輸管理體制。深入推進地方綜合交通運輸管理體制改革,建立綜合交通運輸領域重大政策溝通協調機制,實現鐵路、公路、民航、水運等多種運輸方式一體化協調發展。加強規劃體系統籌銜接,強化部門協同、上下聯動,促進各地區、各部門、各行業相關規劃銜接,統籌制定綜合交通發展戰略、規劃和政策。
深化農村公路管養體制改革。建立健全“四好農村路”建設長效體制機制,推動“四好農村路”從以建設為主向建設、管理、養護、運營協調發展轉變。明確養護管理主體責任,基本形成政府主導、部門協同、上下聯動、運轉高效的工作格局,全面推行“路長制”管理體系。加快推進農村公路養護市場化改革,大力培育養護市場,創建符合農村特點的養護體系。
第三節 健全市場體系和信用體系
完善現代市場體系。以打破行業壟斷、清除政策壁壘為重點,推進實行統一的市場準入制度和公平競爭的審查制度,發揮市場在資源配置中的決定性作用,建立公平開放、競爭有序、充滿活力的綜合交通運輸市場體系。加大政策支持力度,優化營商環境,激發運輸市場各類主體活力。推進省內各種運輸方式企業市場化改革進程,繼續清理涉企稅費項目,進一步減輕企業負擔。支持民營企業健康有序發展。
加強行業信用體系建設。深化“信用交通省”建設,規范完善信用監管制度體系,加快推動信用和業務深度融合,構建以信用為基礎、貫穿市場主體全生命周期的交通運輸新型監管機制。全面推廣事前信用承諾,優化信用評價和分級分類監管,積極拓展信用報告應用,在政府采購、招標投標、行政審批、市場準入、資質審核等事項中,充分發揮公共信用服務機構和第三方信用服務機構出具的信用報告作用。規范開展信用數據管理應用,優化完善信用交換平臺功能和“信用交通·云南”網站,推動各類現有信用業務系統升級融合,做好信息公示和信用修復。加快推進“信易行”等行業“信易+”工作,開展行業誠信缺失突出問題專項治理。
第四節 強化人才和軟實力建設
加強人才隊伍建設。打造支撐現代綜合交通運輸高質量發展的人才隊伍,營造與交通強省建設相適應的人才發展環境。發展壯大各類人才隊伍,重點加強高層次、高技能、創新型、復合型人才引進及團隊建設。創新交通運輸人才交流機制,完善行業人才交流平臺建設,持續推動校企聯合育人,探索瀾滄江—湄公河區域國家交通人才培訓中心建設。強化管理干部隊伍、技術技能人才、行政執法人員的教育培訓。
加強交通軟實力建設。推進云南茶馬古道、滇緬公路、史迪威公路、滇越鐵路、駝峰航線等優秀交通歷史文化傳承創新,加大大滇西旅游環線、精品自駕旅游線、泛亞鐵路、中緬國際大通道等重大項目的對外宣傳,增強行業凝聚力和戰斗力。加強交通文明教育,提升公眾文明意識,營造全社會文明交通環境。
第七章 推進交通強國試點示范
第一節 大滇西環線交旅融合發展試點
推進大滇西旅游公路環線建設,閉合“大理—麗江—香格里拉—德欽—貢山—福貢—瀘水—騰沖—梁河—盈江—隴川—瑞麗—芒市—保山—大理”環線公路。以大滇西旅游環線區域為核心,加快推動公路網與省內各地、周邊省域、毗鄰國家互聯互通。完善環線內部路網,推動環線內縣域高等級公路互通、所有鄉鎮硬化公路連通。打造“大理—麗江—香格里拉”和“大理—保山—瑞麗”2條鐵路精品線路。推進新建怒江機場、貢山和昌寧通用機場,推動保山機場改擴建工程建設。推進開通至國內重點城市航線,推進機場間新開環飛航線,逐步發展通用航空短途運輸。推進美麗公路、美麗鐵路、高品質服務區建設,開展公路、鐵路路域環境整治。探索普鐵開行動車、開行“慢火車”等旅游交通產品。
第二節 昆明機場一體化規劃設計和協同建設試點
以昆明長水綜合交通樞紐為載體,開展交通換乘中心一體化設計,探索人車分流、動靜分離,推動不同交通方式無縫銜接。有序組織機場綜合交通樞紐建設,推進機場工程、高鐵工程、軌道工程、公路工程協同建設。探索開展多層立體融合的交通、市政和建筑工程設計方案、技術標準研究。構建昆明國際航空樞紐建設決策、協調、執行協同機制,保障綜合交通樞紐一體化規劃設計和協同建設高效推進。
第三節 數字交通建設試點
推動交通基礎設施與交通感知網絡同步建設,加快推動綜合交通基礎設施全過程、全要素、全周期數字化。構建綜合交通建設項目全生命周期數字化監管、運行數字化監測、運輸數字化執法、數字化信用等平臺。推進交通政務“一網通辦”系統工程。打造“游云南”交通出行版塊,全面提供綜合交通信息服務。加強各類交通樞紐信息服務和系統數據共享協同。探索基于北斗技術的無站自由流收費,推動支持多種支付方式的公共交通便捷全覆蓋,加快推動交通“一卡通”全覆蓋。整合物流數據資源,建設貨運云平臺、基于區塊鏈的物流生態平臺,加快應用貨運電子運單。建設物流運行監測與信息服務系統。加強應急指揮閉環建設,打造一體化綜合交通運輸運行協調和應急指揮體系。建設安全生產監管監察和質量監督信息系統,推廣智能化安全裝備應用。
第四節 昆明市交通運行智能化水平提升試點
推動數據共享技術管理、綜合交通運輸監測指標體系、公眾出行信息發布等技術標準化。建設昆明市交通數據中心、行業監管業務平臺、重要對象實時監測預警平臺、決策分析支持平臺與主指揮中心場所。推進與市級數據交互平臺、省級數據中心接口對接,推動跨部門數據資源共享與業務協同。充分利用云計算、大數據等技術,加強面向行業監管、監測預警、決策分析等的數據應用。建設行業監管輔助系統。加強客運運力監測。打通市級綜合交通應急管理數據共享及管理通道,構建應急案例庫學習、管理、分析模型,建立應急管理事件庫、專家庫、輔助查找庫。
第五節 昆明市智慧停車水平提升試點
整合昆明市各類停車場(庫)車位信息資源,構建智能停車場(庫)綜合信息管理系統。完善交通出行信息引導系統建設,推動線上線下多渠道靜態交通資源信息引導。以“車位信息共享”為重點,加強昆明市信息共享。依托城市智慧停車信息平臺,加強大規模機動車用戶出行數據分析能力建設。優化停車流程,提高停車位信息快速獲取能力,增強車位數據可獲得性和精確程度,提升社會用戶停車體驗。
第八章 支持保障措施
第一節 加強規劃引領
堅持以省級綜合交通發展規劃為統領,以全省鐵路、公路、民航、水運、郵政等交通專項規劃為支撐,強化本規劃對交通運輸領域專項規劃和州、市規劃的指導作用。本規劃確定的建設項目納入各級國土空間規劃,在堅持資源節約和環境保護的前提下,做好重要通道和重大項目的空間預留,實現交通基礎設施國土空間資源的提前儲備、多方統籌、有效管控和高效利用。
第二節 加強組織實施
建立健全綜合交通運輸發展的協同機制,強化部門協調和上下聯動,形成工作合力。省級交通運輸主管部門要加強對全省綜合交通運輸發展工作的統籌謀劃和實施指導。州、市人民政府要緊密結合發展實際,細化落實本規劃確定的主要目標和重點任務,落實地方政府在配套資金、征地拆遷、保障施工環境等方面的主體責任。加強規劃實施動態監測分析,及時組織中期評估,及時對規劃目標、重點任務、重大項目進行動態調整,針對分解目標任務強化評估考核。積極協調發展改革、財政、自然資源、生態環境、林草等有關部門,保障要素供給,共同加快推進項目實施。
第三節 加強資金保障
積極爭取中央資金支持,落實省級與省以下交通運輸領域財政事權和支出責任。繼續深化投融資體制改革,加快構建“政府主導、分級負責、多元籌資、規范高效”的交通運輸投融資體制,依法合規引導社會資本積極參與交通基礎設施建設。強化本規劃與財政規劃緊密銜接,保障政府穩定財政資金投入。優化財政投入結構,強化資本金注入,推動國有經濟布局優化,鼓勵積極拓展融資渠道,探索企業債券融資、資產證券化、債轉股等方式。推進交通基礎設施建設與土地開發、資源開發等有機結合,拓展建設資金來源。積極開展基礎設施公募信托試點,盤活存量資產,形成投資良性循環。深化農村公路管理養護體制改革,調整優化交通領域支出結構,完善成品油轉移支付管理機制。
第四節 加強政策支持
積極爭取國家對云南交通基礎設施規劃、審批、建設等方面的政策支持,推進交通基礎設施建設項目、運輸服務專項行動審批和關鍵政策落地,為全省綜合交通基礎設施網絡建設和綜合運輸服務能力提升提供有力保障。切實保障交通建設用地,積極爭取國家在用地計劃、供地方式等方面給予一定政策傾斜。強化政策創新,完善交通項目與周邊土地綜合開發、傳統行業轉型、新業態新模式發展、跨部門數據共享等方面的管理辦法。
第五節 加強項目管理
健全完善監督考核機制,將重點項目建設完成情況納入州、市人民政府年度綜合考評范圍,確保項目順利推進。進一步優化項目審批流程、精簡審批事項,縮短審批時間,加強事中事后監管。按照國務院關于中期財政規劃管理的要求,編制三年滾動項目庫,結合目標執行情況、需求變化及前期工作推進情況動態編報年度投資計劃。建立和完善高速公路、普通國省道、農村公路規劃管理系統,利用地理信息平臺進一步提高規劃決策和項目管理水平。加強造價管理,合理控制項目投資,有效提升資金使用效率。
第九章 環境影響及對策
第一節 規劃實施環境影響分析
本規劃實施不可避免地會對環境產生影響,主要體現在資源占用、生態影響、污染排放和經濟社會影響等方面。交通基礎設施建設和運營會消耗土地和大量物資資源,并可能會對局部生態環境產生影響。同時,運輸裝備運營和服務系統運行向周邊環境排放廢氣、污水、噪聲和固體廢物等污染物,在一定程度上會對環境產生影響。在規劃實施期間,要嚴格控制好新增交通用地、能源消耗、新增二氧化碳排放等指標。
第二節 規劃實施環境影響評價
本規劃與國家及省級相關政策和發展戰略規劃相一致。規劃編制以建設人民滿意交通為宗旨,以深化供給側結構性改革和高質量發展為主線,加快構建安全、便捷、高效、綠色、經濟的現代綜合交通運輸體系,為高質量發展和“三個定位”戰略目標提供堅強支撐。從與國家及全省相關戰略規劃的協調性看,本規劃貫徹落實《交通強國建設綱要》、《國家綜合立體交通網規劃綱要》、《中共云南省委 云南省人民政府關于貫徹落實〈交通強國建設綱要〉的實施意見》、《云南省國民經濟和社會發展第十四個五年規劃和二〇三五年遠景目標綱要》的精神,與《云南省綜合立體交通網規劃綱要》總體部署相統一,與建設面向南亞東南亞輻射中心規劃、新型基礎設施建設規劃、區域協調發展規劃等“十四五”省級重點專項規劃相互之間不存在矛盾和沖突。
規劃建設項目對環境的影響具有可控性。從已建類似項目看,交通基礎設施項目建設對環境可能產生的影響,可以采取有力措施和先進技術加以控制,使其降低至可承受范圍之內。采取必要的工程和植物防護措施可有效控制水土流失,優化選線可以減少對生態環境的影響,制定適當的法規標準、安裝必要的防護裝置、改進運輸裝備技術水平可以有效控制噪聲污染和振動,生產廢水、生活性污水經適當生化工藝處理后可達到各級排放標準的要求。運輸工具運行中產生的空氣污染,可采用新型、節能的運輸工具和推行較高排放標準,減少車輛、船舶及飛機等運輸工具的空氣污染排放。
第三節 預防和減緩環境不良影響的措施
節約集約利用資源和減少污染排放。優化交通運輸結構,優先發展軌道交通等資源節約型、環境友好型運輸方式。鼓勵軌道交通、公路等共用線位、橋位資源,減少土地占用。鼓勵使用清潔能源,提高鐵路電氣化水平,實施營運車船燃料排放消耗限制標準,推廣清潔環保車輛。鼓勵運輸企業清潔生產,加強交通運輸業“三廢”和生活廢物的資源化利用以及開展煙氣脫硫除塵、機動車尾氣凈化工作。
積極開展環境恢復和污染治理。積極采取措施,防止水土流失,做好地形、地貌、生態環境恢復和土地復墾工作。合理設計項目線路走向和場站選址,避繞水源地、風景名勝等環境敏感區域,保護生態環境。注重景觀恢復,積極推動生態環境工程和綠色通道建設,逐步恢復和改善交通建設過程中遭破環的生態環境和自然景觀。大力推廣采用環保新技術,促進廢氣、廢水和固體廢物的循環使用和綜合利用。
加強環境管理,完善環境監控體系。嚴格執行《中華人民共和國環境保護法》和《中華人民共和國環境影響評價法》等法律法規,嚴格項目審批和土地、環保準入。按照規劃管理制度和監測方法,強化建設項目全過程環境管理,建立起完善、統一、高效的環境監測體系。


















