記者從國家發展和改革委官網獲悉,《成渝地區雙城經濟圈綜合交通運輸發展規劃》(以下簡稱《規劃》)出爐,未來,成渝地區雙城經濟圈將如何畫好“交通圈”?官方答案來了!

定目標
到2025年軌道交通總規模達到10000公里以上
根據《規劃》,到2025年,成渝地區雙城經濟圈將基本建成“軌道上的雙城經濟圈”,軌道交通總規模達到10000公里以上,其中鐵路網規模達到9000公里以上。
同時,力爭重慶、成都“雙核”之間以及“雙核”與成渝地區雙城經濟圈區域中心城市、主要節點城市1小時通達,重慶、成都都市圈內享受1小時公交化通勤客運服務。此外,智能綠色安全發展水平要明顯提高,5G網絡覆蓋交通重點場景,重慶、成都中心城區綠色出行比例超過70%。

織個“網”
構建對外運輸網絡“水陸空”齊發力!
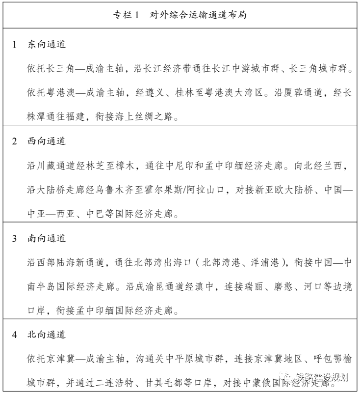
《規劃》提出,成渝地區雙城經濟圈將完善綜合運輸通道格局。加強與國家綜合立體交通網銜接,向東強化與長三角、粵港澳大灣區連通,通江達海;向西融入亞歐通道,打通出疆入藏戰略通道;向南暢通西部陸海新通道,輻射東南亞、南亞;向北銜接京津冀地區、中蒙俄國際經濟走廊,對接東北亞地區。

同時,將優化綜合交通運輸網絡布局,以高速鐵路、普速干線鐵路建設為重點,推動沿江、陸海等對外運輸通道加速形成,高質量建設川藏鐵路,全面推進沿江高鐵建設,推進實施一批普速鐵路,恢復滬漢蓉鐵路貨運功能。
還要加快構建廣安經南充至成都等快速通道,實現相關區市與成都、重慶快速連通。
綜合交通運輸網絡重點項目

──高速鐵路
推進建設重慶至昆明、重慶至萬州、西寧至成都、成都至達州至萬州等鐵路。開工建設重慶至西安、重慶至宜昌、成渝中線等高速鐵路。規劃研究重慶至貴陽等高速鐵路。
──普速鐵路
推進建設隆黃鐵路敘永至畢節段。開工建設黃桶至百色鐵路及隆黃鐵路隆昌至敘永段、成渝鐵路成都至隆昌段擴能改造工程等西部陸海新通道西線補短板項目。規劃研究安康至張家界、廣安至涪陵至柳州鐵路以及廣元至達州至萬州、內江至宜賓等鐵路擴能改造工程。

──國家公路
加快建設G0615久治至馬爾康、G4216新市至攀枝花、G4218康定過境段、G8513九寨溝至綿陽、G69城口至開州、G6911鎮坪至巫溪(重慶段)和奉節至建始(重慶段)等高速公路和國道剩余待貫通路段建設、低等級路段升級改造以及擁堵路段擴容,力爭開工建設G0611汶川至川主寺等高速公路。全面推動G318川藏公路提質改造,開展G4218、G4217等國家高速公路遠期展望線項目前期研究。
《規劃》提出,要建設高水平國際樞紐集群。重點打造以成都、重慶為中心的成渝地區雙城經濟圈國際性綜合交通樞紐集群,發揮通達全球、銜接高效、功能完善的交通中樞作用。
推進瀘州—宜賓、萬州—達州—開州全國性綜合交通樞紐建設,強化南充、遂寧、廣安、綿陽、內江、自貢、樂山、黔江等區域性綜合交通樞紐銜接帶動作用,優化不同層次樞紐城市分工協作。
機場群重點工程

──高質量建成成都天府國際機場,加快推進重慶江北機場改擴建工程,實施成都雙流機場提質增效改造。推進閬中、達州(遷建)、樂山等機場建設,以及遂寧、廣安等機場前期工作。規劃研究重慶新機場、雅安、內江機場建設。
畫個“圈”
打造1小時通勤圈川渝更“近”了!
《規劃》強調,要完善成渝“雙核”輻射綜合交通網絡。打造高效互聯城際交通網,以重慶、成都為核心,優先利用干線鐵路富余能力開行城際列車,適當新建城際鐵路,構建以成渝主軸為骨架、雙核放射為主體、其他節點城市連接為補充的城際鐵路網。優化城際快速路網,實施成渝擴容、遂渝擴容、大竹至墊江等一批高速公路工程,強化城際間高速公路互聯互通。
城際交通網重點工程

──城際鐵路
推進建設川南城際鐵路內江至自貢至瀘州段。開工建設綿陽至遂寧至內江等城際鐵路。規劃研究成都外環等城際鐵路。研究論證重慶至自貢至雅安城際鐵路。

──高速公路
加快成渝、渝遂、渝瀘、渝鄰、成自瀘赤、成綿廣、成渝地區環線等高速公路繁忙路段擴容改造。推動毗鄰地區互聯互通,建設重慶至合江至敘永、瀘州至永川、大足至內江、銅梁至安岳、南充至潼南、大竹至墊江、開江至梁平等高速公路。
同時,《規劃》明確,要構建都市圈通勤交通網。加強重慶都市圈、成都都市圈軌道交通、道路交通、公交線路對接,打造1小時通勤圈。
都市圈通勤交通網重點工程

──市域(郊)鐵路
推進重慶至合川、重慶至江津、璧山至銅梁等市域(郊)鐵路建設。規劃研究重慶都市圈環線及成都都市圈等市域(郊)鐵路。

優化綜合客運樞紐銜接
以成都天府國際機場、成都天府站、簡州站、重慶東站、重慶科學城站等為示范,高質量打造綜合客運樞紐“零距離”立體換乘體系,有效銜接長途公路客運、城市軌道、地面公交等。
加強重點樞紐站場之間互聯互通,推進機場、火車站、重要港區集疏運鐵路和公路建設。推進成都站、成都南站、十陵站、重慶站、重慶江北國際機場等既有綜合客運樞紐改擴建,提升一體化銜接換乘水平。




















