2月19日,河南省發改委以豫發改重點〔2021〕90號文發布了《關于印發2021年河南省重點建設項目名單的通知》。名單共列項目1371個,項目總投資4.4萬億元,其中2021年計劃完成投資1.1萬億元,項目數量、總投資額、年度計劃投資額均創歷史新高。

(一)竣工項目
鐵路方面共2項,項目包括:
1、鄭州至濟南鐵路鄭州至濮陽段:新建高速鐵路197.272公里,設計時速350公里,全線共設車站7座,其中鄭州東站、新鄉東站為既有車站,平原新區、衛輝南、滑縣浚縣、內黃、濮陽東為新建車站。

2、浩吉鐵路張家灣聯絡線及沿線站后貨場工程:新建浩吉鐵路與隴海鐵路在張家灣站聯絡線5公里,河南段沿線車站貨場及配套運輸項目建設。
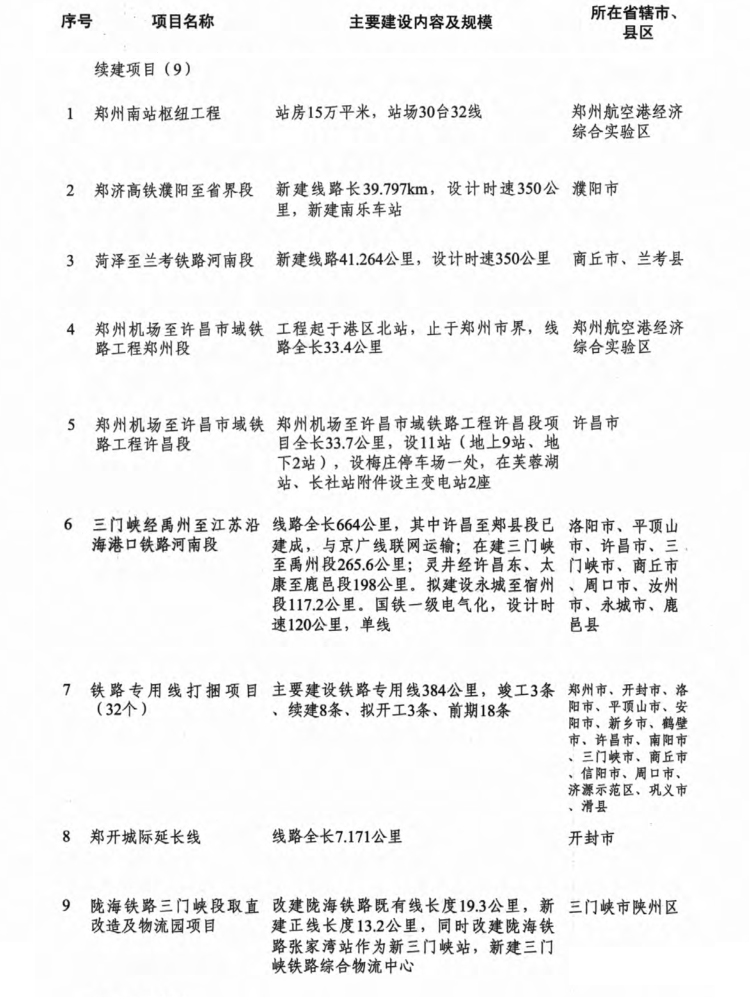
(二)續建項目
鐵路方面共9項,項目包括:
1、鄭州南站樞紐工程:新建鄭州南站工程包括:鄭萬正線長度10.786km,鄭阜正線長度9.25km,機南城際正線長度3.125km;鄭阜上下行聯絡線;鄭州南站車場32條到發線30臺面,站房約15萬平方;國鐵動車所6線檢查庫,24條存車線及3條動走線;相關配套工程。

2、鄭濟高鐵濮陽至省界段:新建線路長39.797公里,設計時速350公里,新建南樂車站。
3、菏澤至蘭考鐵路河南段:新建線路41.264公里,設計時速350公里。

4、鄭州機場至許昌市域鐵路(軌道交通)工程鄭州段:工程起于港區北站,止于鄭州市界,線路全長33.4公里。

5、鄭州機場至許昌市域鐵路(軌道交通)工程許昌段:線路全長33.7公里,設11站(地上9站、地下2站),設梅莊停車場一處,在芙蓉湖站、長社站附近設主變電站2座。

6、三門峽經禹州至江蘇沿海港口鐵路河南段:線路全長664公里,其中許昌至郟縣段已建成,與京廣線聯網運輸;在建三門峽至禹州段265.6公里;靈井經許昌東、太康至鹿邑段198公里。擬建設永城至宿州段117.2公里。國鐵一級電氣化,設計時速120公里,單線。

7、鐵路專用線打捆項目(32個):主要建設鐵路專用線384公里,竣工3條,續建8條,擬開工3條,前期18條。
8、鄭開城際鐵路延長線:新建城際鐵路7.171公里,設計時速200公里。開封站為既有站(站房整體改建),黃河大街為預留中間站。

9、隴海鐵路三門峽段取直改造及物流園項目:改建隴海鐵路既有線長度19.3公里,新建正線長度13.2公里,同時改建隴海鐵路張家灣站作為新三門峽站,新建三門峽鐵路綜合物流中心。

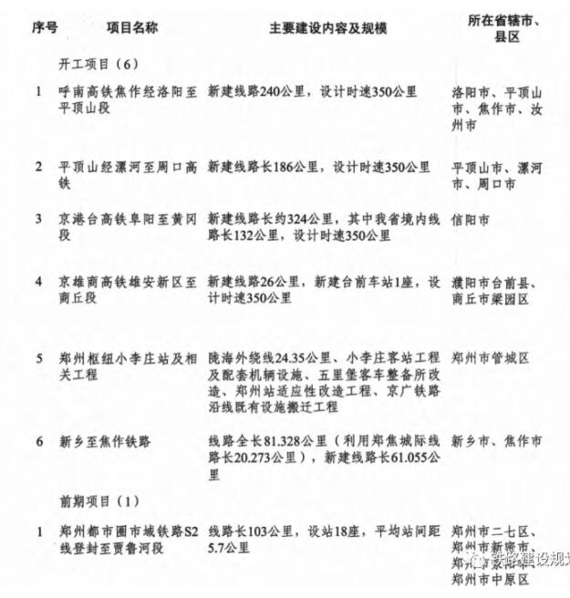
(三)新開工項目
鐵路方面共安排4項,項目包括:

1、呼南高鐵焦作經洛陽至平頂山段:新建線路240公里,設計時速350公里。

2、平頂山經漯河至周口高鐵:新建線路長186公里,設計時速350公里。
3、京港臺高鐵阜陽至黃岡(九江)段:新建線路長約324公里,其中我省境內線路長132公里,設計時速350公里。

4、京雄商高鐵雄安新區至商丘段:新建線路長26公里,新建臺前車站1座,設計時速350公里。
5、鄭州樞紐小李莊站及相關工程:隴海外繞線24.35公里、小李莊客站工程及配套機輛設施、五里堡客車整備所改造、鄭州站適應性改造工程、京廣鐵路沿線既有設施搬遷工程。
6、新鄉至焦作城際鐵路:線路全長81.328公里,利用鄭焦城際鐵路長20.273公里,新建線路長61.055公里。

(四)前期項目
共1項,為鄭州都市圈市域鐵路S2線登封至賈魯河段,線路長103公里,設站18座,平均站間距5.7公里。



















